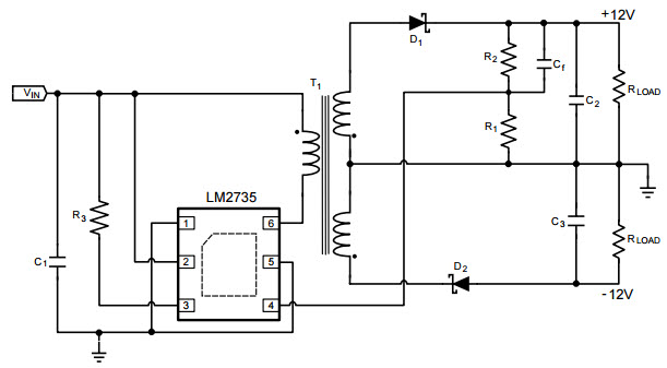
Typical Application Circuit for LM2735Y 520kHz, Vin = 5V, Vout = ¦12V 150mA Space-Efficient Boost and SEPIC DC-DC Regulator
Reference Design using part LM2735Y by Texas Instruments
For End Products
- Power Supplies
Description
- Typical Application Circuit for LM2735Y 520kHz, Vin = 5V, Vout = ¦12V 150mA Space-Efficient Boost and SEPIC DC-DC Regulator
Key Features
-
Conversion TypeDC to DC
-
TopologyBoost
Featured Parts (18)
| Part Number | Manufacturer | Type | Description | |||
|---|---|---|---|---|---|---|
|
|
LM2735YMYX/NOPB | Texas Instruments | DC to DC Converter and Switching Regulator Chip | Conv DC-DC 2.7V to 5.5V Step Up Single-Out 3V to 24V 3A 8-Pin HVSSOP EP T/R | Buy | |
|
|
LM2735YMY/NOPB | Texas Instruments | DC to DC Converter and Switching Regulator Chip | Conv DC-DC 2.7V to 5.5V Step Up Single-Out 3V to 24V 3A 8-Pin HVSSOP EP T/R | Buy | |
|
|
LM2735YMFX/NOPB | Texas Instruments | DC to DC Converter and Switching Regulator Chip | Conv DC-DC 2.7V to 5.5V Step Up Single-Out 3V to 24V 3A 5-Pin SOT-23 T/R | Buy | |
|
|
LM2735YSDX/NOPB | Texas Instruments | DC to DC Converter and Switching Regulator Chip | Conv DC-DC 2.7V to 5.5V Step Up Single-Out 3V to 24V 3A 6-Pin WSON EP T/R | Buy | |
|
|
LM2735YQMF/NOPB | Texas Instruments | DC to DC Converter and Switching Regulator Chip | Conv DC-DC 2.7V to 5.5V Step Up Single-Out 3V to 24V 2.1A 5-Pin SOT-23 T/R Automotive AEC-Q100 | Buy | |
|
|
LM2735YSDX/NOPB | Texas Instruments | DC to DC Converter and Switching Regulator Chip | Conv DC-DC 2.7V to 5.5V Step Up Single-Out 3V to 24V 3A 6-Pin WSON EP T/R | Buy | |
|
|
LM2735YSD/NOPB | Texas Instruments | DC to DC Converter and Switching Regulator Chip | Conv DC-DC 2.7V to 5.5V Step Up Single-Out 3V to 24V 3A 6-Pin WSON EP T/R | Buy | |
|
|
LM2735YQSDX/NOPB | Texas Instruments | DC to DC Converter and Switching Regulator Chip | Conv DC-DC 2.7V to 5.5V Step Up Single-Out 3V to 24V 2.1A 6-Pin WSON EP T/R Automotive AEC-Q100 | Buy | |
|
|
LM2735YQSD/NOPB | Texas Instruments | DC to DC Converter and Switching Regulator Chip | Conv DC-DC 2.7V to 5.5V Step Up Single-Out 3V to 24V 2.1A 6-Pin WSON EP T/R Automotive AEC-Q100 | Buy | |
|
|
LM2735YMF/NOPB | Texas Instruments | DC to DC Converter and Switching Regulator Chip | Conv DC-DC 2.7V to 5.5V Step Up Single-Out 3V to 24V 3A 5-Pin SOT-23 T/R | Buy | |
|
|
LM2735YQSDX/NOPB | Texas Instruments | DC to DC Converter and Switching Regulator Chip | Conv DC-DC 2.7V to 5.5V Step Up Single-Out 3V to 24V 2.1A 6-Pin WSON EP T/R Automotive AEC-Q100 | Buy | |
|
|
LM2735YQMF/NOPB | Texas Instruments | DC to DC Converter and Switching Regulator Chip | Conv DC-DC 2.7V to 5.5V Step Up Single-Out 3V to 24V 2.1A 5-Pin SOT-23 T/R Automotive AEC-Q100 | Buy | |