TPS92010EVM-631, A 230-VAC TRIAC Dimmable 6-W LED Driver evaluation module
Reference Design using part TPS92010 by Texas Instruments
Associated Documents
For End Products
- LED Bulb
Description
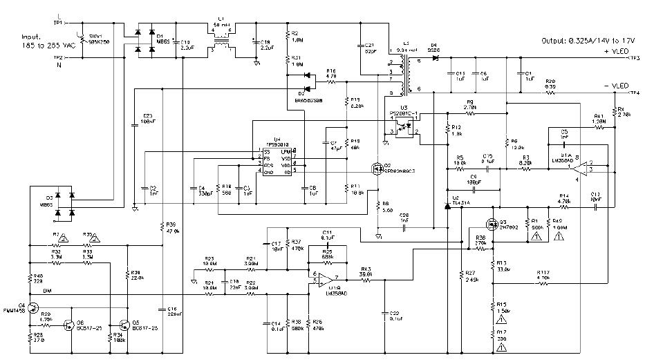
- TPS92010EVM-631 is a fully assembled and tested circuit for demonstrating the TPS92010 Controller in a 230VAC light bulb replacement design that is TRIAC dimmable. The TPS92010EVM-631 includes an LED light engine to load the output and make it easy to see the dimming function when used with an external TRIAC based dimmer
Key Features
-
Input Voltage185 to 265 (AC) V
-
Output Voltage14 to 17 V
-
Output Current0.31 to 0.34 A
-
Output Power6 W
-
Number of Derived Elements5
Featured Parts (47)
| Part Number | Manufacturer | Type | Description | |||
|---|---|---|---|---|---|---|
|
|
TL431AQDCKT | Texas Instruments | Voltage References | V-Ref Adjustable 2.495V to 36V 100mA 6-Pin SC-70 T/R | Buy | |
|
|
TL431ACDBZR | Texas Instruments | Voltage References | V-Ref Adjustable 2.495V to 36V 100mA 3-Pin SOT-23 T/R | Buy | |
|
|
TL431ACP | Texas Instruments | Voltage References | V-Ref Adjustable 2.495V to 36V 100mA 8-Pin PDIP Tube | Buy | |
|
|
TL431AIDBZT | Texas Instruments | Voltage References | V-Ref Adjustable 2.495V to 36V 100mA 3-Pin SOT-23 T/R | Buy | |
|
|
TL431AIDR | Texas Instruments | Voltage References | V-Ref Adjustable 2.495V to 36V 100mA 8-Pin SOIC T/R | Buy | |
|
|
TL431AILPR | Texas Instruments | Voltage References | V-Ref Adjustable 2.495V to 36V 100mA 3-Pin TO-92 T/R | Buy | |
|
|
TL431AIPK | Texas Instruments | Voltage References | V-Ref Adjustable 2.495V to 36V 100mA 4-Pin(3+Tab) SOT-89 T/R | Buy | |
|
|
TL431AQDBVR | Texas Instruments | Voltage References | V-Ref Adjustable 2.495V to 36V 100mA 5-Pin SOT-23 T/R | Buy | |
|
|
TL431AQDBZR | Texas Instruments | Voltage References | V-Ref Adjustable 2.495V to 36V 100mA 3-Pin SOT-23 T/R | Buy | |
|
|
TL431AQDBZRQ1 | Texas Instruments | Voltage References | V-Ref Adjustable 2.495V to 36V 100mA Automotive AEC-Q100 3-Pin SOT-23 T/R | Buy | |
|
|
TL431ACDCKR | Texas Instruments | Voltage References | V-Ref Adjustable 2.495V to 36V 100mA 6-Pin SC-70 T/R | Buy | |
|
|
TL431ACDCKTE4 | Texas Instruments | Voltage References | V-Ref Adjustable 2.495V to 36V 100mA 6-Pin SC-70 T/R | Buy | |