PMP6015, 120Vac TRIAC Dimmable 10W LED Driver Reference Design

Reference Design using part TPS92075DR/NOPB by Texas Instruments

Manufacturer

Texas Instruments
  • Application Category
    Lighting
  • Product Type
    Dimming LED Driver

For End Products

  • LED Bulb
  • LED Lighting
  • Lighting
  • Lighting Dimmer

Description

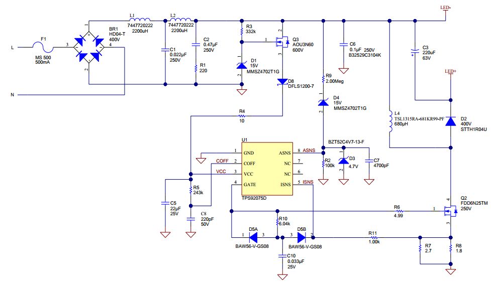
  • PMP6015, reference design provides a high-brightness LED driver based on the TPS92075. It is designed to operate with an input voltage in the range of 90VAC to 132VAC with a 120 VAC nominal input voltage. This design is set up for an 185mA output current with an output voltage range of 46 V to 54 V. The Max at Max circuit uses simple low cost components to adjust the converter off-time and the output current. A small capacitance transfers a small amount of energy when the TRIAC edge is present, filters it and creates a small current which adds to the existing off-time charge current from VCC. The effect is a shortened off time and increased output current, only when a TRIAC is present

Key Features

  • Input Voltage
    90 to 132 (AC) V
  • Output Voltage
    46 to 54 V
  • Output Current
    0.185 A
  • Output Power
    10 W

We've updated our privacy policy. Please take a moment to review these changes. By clicking I Agree to Arrow Electronics Terms Of Use  and have read and understand the Privacy Policy and Cookie Policy.

Our website places cookies on your device to improve your experience and to improve our site. Read more about the cookies we use and how to disable them here. Cookies and tracking technologies may be used for marketing purposes.
By clicking “Accept”, you are consenting to placement of cookies on your device and to our use of tracking technologies. Click “Read More” below for more information and instructions on how to disable cookies and tracking technologies. While acceptance of cookies and tracking technologies is voluntary, disabling them may result in the website not working properly, and certain advertisements may be less relevant to you.
We respect your privacy. Read our privacy policy here