TPS75003EVM evaluation module (EVM) helps designers evaluate the operation and performance of the TPS75003 multi-channel power IC

Reference Design using part TPS75003RHLR by Texas Instruments

Manufacturer

Texas Instruments
  • Application Category
    Power Supplies
  • Product Type
    DC to DC Multi-Output Power Supplies

Description

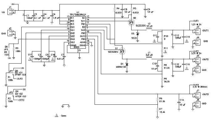
  • TPS75003EVM evaluation module (EVM) helps designers evaluate the operation and performance of the TPS75003 multi-channel power IC. This device has two buck controllers and a low dropout linear regulator. The device will operate at input voltages between 2.2 V and 6.5 V. The buck controllers can provide output voltages between 1.22 V and the input voltage and output currents up to 3 A. This EVM is specifically designed and optimized to operate from a 5 V input with output currents up to 2 A for VOUT1 = 1.2 V typical and VOUT2 = 3.3 V typical. In addition, the EVM is jumper configurable so that each output can be independently enabled or the outputs can be sequenced in the following order: VOUT3, VOUT2 then VOUT1

Key Features

  • Conversion Type
    DC to DC
  • Input Voltage
    5 V
  • Output Voltage
    1.22|2.5|3.3 V
  • Output Current
    0 to 0.3@2.5V|0 to 2@1.22V|0 to 2@3.3V A
  • Efficiency
    90 %
  • Topology
    Buck

We've updated our privacy policy. Please take a moment to review these changes. By clicking I Agree to Arrow Electronics Terms Of Use  and have read and understand the Privacy Policy and Cookie Policy.

Our website places cookies on your device to improve your experience and to improve our site. Read more about the cookies we use and how to disable them here. Cookies and tracking technologies may be used for marketing purposes.
By clicking “Accept”, you are consenting to placement of cookies on your device and to our use of tracking technologies. Click “Read More” below for more information and instructions on how to disable cookies and tracking technologies. While acceptance of cookies and tracking technologies is voluntary, disabling them may result in the website not working properly, and certain advertisements may be less relevant to you.
We respect your privacy. Read our privacy policy here