TPS65560EVM-165, Photo Flash Charger with IGBT Drivers
Reference Design using part TPS65560RGT by Texas Instruments
Associated Documents
For End Products
- Cellular Phone
- Digital Still Camera (DSC)
- Personal Digital Assistant
Description
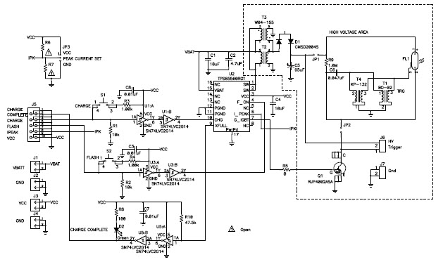
- TPS65560EVM-165 evaluation module (EVM) helps designers evaluate the operation and performance of the TPS65560 family of devices. This device offers a complete solution for charging a photo flash capacitor from battery input, and subsequently discharging the capacitor to a xenon flash tube. The device has an integrated voltage reference, power switch, IGBT driver, and control logic blocks for charging applications and driving IGBT applications. Compared with discrete solutions, this device reduces the component count, shrinks the solution size, and eases designs for xenon tube applications. Additional Advantages are fast charging time and high efficiency from an optimized PWM control algorithm
Key Features
-
Conversion TypeDC to DC
-
Input Voltage1.6 to 12 V
-
Output Voltage320 V
-
TopologyFlyback
Featured Parts (11)
| Part Number | Manufacturer | Type | Description | |||
|---|---|---|---|---|---|---|
|
|
SN74LVC2G14DBVR | Texas Instruments | Inverters and Schmitt Triggers | Inverter Schmitt Trigger 2-Element ECL 6-Pin SOT-23 T/R | Buy | |
|
|
YT1043530FPLFS | C&K | Switch Tactile | Switch Tactile OFF Mom SPST Round Button J-Lead 32VAC 32VDC 1VA 100000Cycles 3N SMD T/R | Buy | |
|
|
SN74LVC2G14DBVTG4 | Texas Instruments | Inverters and Schmitt Triggers | Inverter Schmitt Trigger 2-Element CMOS 6-Pin SOT-23 T/R | Buy | |
|
|
KT11P2JM34LFS | C&K | Switch Tactile | Switch Tactile OFF Mom SPST Round Button J-Lead 32VAC 32VDC 1VA 100000Cycles 3N SMD T/R | Buy | |
|
|
YT1043530FPLFS | C&K | Switch Tactile | Switch Tactile OFF Mom SPST Round Button J-Lead 32VAC 32VDC 1VA 100000Cycles 3N SMD T/R | Buy | |
|
|
SN74LVC2G14DBVRG4 | Texas Instruments | Inverters and Schmitt Triggers | Inverter Schmitt Trigger 2-Element CMOS 6-Pin SOT-23 T/R | Buy | |
|
|
SN74LVC2G14DBVT | Texas Instruments | Inverters and Schmitt Triggers | Inverter Schmitt Trigger 2-Element CMOS 6-Pin SOT-23 T/R | Buy | |
|
|
KT11P2JM34 LFS | C&K | Switch Tactile | Switch Tactile OFF Mom SPST Round Button J-Lead 32VAC 32VDC 1VA 100000Cycles 3N SMD T/R | Buy | |
|
|
SN74LVC2G14DBVRE4 | Texas Instruments | Inverters and Schmitt Triggers | Inverter Schmitt Trigger 2-Element CMOS 6-Pin SOT-23 T/R | Buy | |
|
|
TPS65560RGTR | Texas Instruments | LED Drivers | INTEGRATED PHOTO FLASH CHARGER LED DRIVER | Buy | |
|
|
TPS65560RGTT | Texas Instruments | LED Drivers | INTEGRATED PHOTO FLASH CHARGER LED DRIVER | Buy | |