TLV70433DBVEVM-712 evaluation Module for TLV70433 low-dropout linear regulator (LDO)

Reference Design using part TLV70433DBV by Texas Instruments

Manufacturer

Texas Instruments
  • Application Category
    Power Supplies
  • Product Type
    DC to DC Single Output Power Supplies

For End Products

  • Automotive and Transportation
  • Electronic Meter
  • Fire Alarm
  • Industrial
  • Personal Digital Assistant
  • Portable
  • Remote Control
  • Smoke Detector

Description

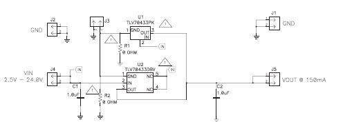
  • TLV70433DBVEVM-712 is a fully assembled and tested circuit for evaluating the TLV70433 Low-Dropout Regulator in the DBV (SOT23-5) package. This particular EVM configuration contains a single, fixed (3.3-V output) linear regulator designed for Ultra Low quiescent current across its full load range

Key Features

  • Conversion Type
    DC to DC
  • Input Voltage
    2.5 to 24 V
  • Output Voltage
    3.3 V
  • Output Current
    0.15 A
  • Topology
    LDO

We've updated our privacy policy. Please take a moment to review these changes. By clicking I Agree to Arrow Electronics Terms Of Use  and have read and understand the Privacy Policy and Cookie Policy.

Our website places cookies on your device to improve your experience and to improve our site. Read more about the cookies we use and how to disable them here. Cookies and tracking technologies may be used for marketing purposes.
By clicking “Accept”, you are consenting to placement of cookies on your device and to our use of tracking technologies. Click “Read More” below for more information and instructions on how to disable cookies and tracking technologies. While acceptance of cookies and tracking technologies is voluntary, disabling them may result in the website not working properly, and certain advertisements may be less relevant to you.
We respect your privacy. Read our privacy policy here