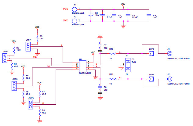
TIDA-00730, IEC ESD RS-485 Bus Protection Reference Design

Reference Design using part SN65HVD82 by Texas Instruments

Manufacturer

Texas Instruments
  • Application Category
    Interface
  • Product Type
    RS-485 Interface

For End Products

  • Encoder
  • E-Power Meter
  • Industrial Automation HMI
  • Surveillance and Security System

Description

  • TIDA-00730, RS-485 IEC ESD Reference Design. Industrial networks such as RS-485, RS-422, RS-232, CAN and Profibus are expected to withstand harsh system-level transients in their end applications without being damaged. These events can be caused by electrostatic discharge during handling, interruption of inductive loads, relay contact bounce, and/or lightning strikes. Designing to meet these requirements can be challenging without the proper tools and knowledge about the standards that the design requires

Key Features

  • Interface Standards
    RS-485
  • ESD Protection
    5
  • Functions
    Line Transmitter/Receiver

We've updated our privacy policy. Please take a moment to review these changes. By clicking I Agree to Arrow Electronics Terms Of Use  and have read and understand the Privacy Policy and Cookie Policy.

Our website places cookies on your device to improve your experience and to improve our site. Read more about the cookies we use and how to disable them here. Cookies and tracking technologies may be used for marketing purposes.
By clicking “Accept”, you are consenting to placement of cookies on your device and to our use of tracking technologies. Click “Read More” below for more information and instructions on how to disable cookies and tracking technologies. While acceptance of cookies and tracking technologies is voluntary, disabling them may result in the website not working properly, and certain advertisements may be less relevant to you.
We respect your privacy. Read our privacy policy here