TIDA-00493, Voltage/Current (Power) Measurement AFE for mV Output Sensor Interface to SAR ADC Reference Design
Reference Design using part OPA4180IPW by Texas Instruments
For End Products
- Power Quality Meter
Description
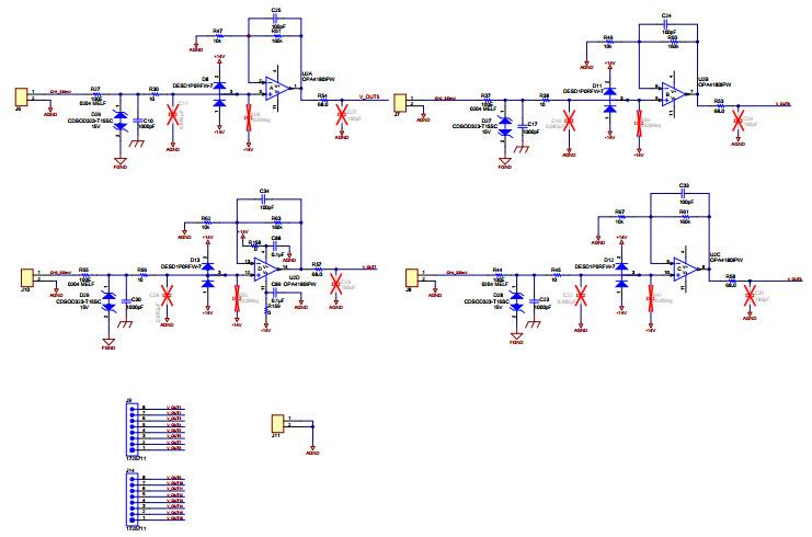
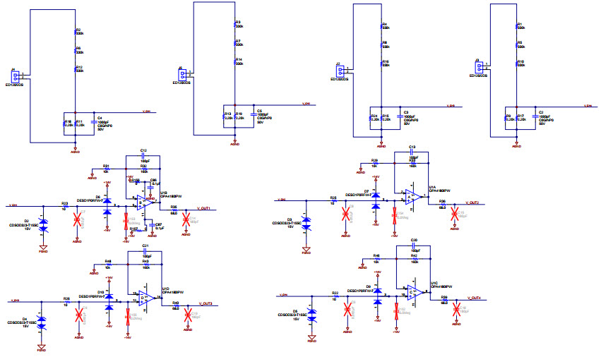
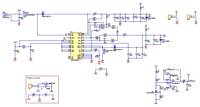
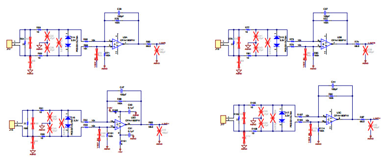
- TIDA-00493, Voltage/Current (Power) Measurement AFE for mV Output Sensor Interface to SAR ADC Reference Design. The TIDA-00493 design is a fixed gain amplifier stage for measuring low amplitude voltage and current inputs accurately over a wide dynamic range using SAR ADC for power measurement applications. Low-amplitude AC voltage from voltage dividers, current transformers or split core current sensors with a 333-mV output can be accurately measured
Key Features
-
Number of SuppliesSingle
Featured Parts (7)
| Part Number | Manufacturer | Type | Description | |||
|---|---|---|---|---|---|---|
|
|
LM4041BIDBZRG4 | Texas Instruments | Voltage References | V-Ref Adjustable 1.225V to 10V 25mA 3-Pin SOT-23 T/R | Buy | |
|
|
LM4041BIDBZR | Texas Instruments | Voltage References | V-Ref Adjustable 1.225V to 10V 25mA 3-Pin SOT-23 T/R | Buy | |
|
|
TPS65131RGET | Texas Instruments | DC to DC Converter and Switching Regulator Chip | Conv DC-DC 2.7V to 5.5V Step Down/Step Up Dual-Out -15V to -2V/3.2V to 15V 1.95A/1.95A 24-Pin VQFN EP T/R | Buy | |
|
|
OPA180IDBVR | Texas Instruments | Operational Amplifiers - Op Amps | Op Amp Single Zero Drift Amplifier R-R O/P ±18V/36V 5-Pin SOT-23 T/R | Buy | |
|
|
LM4041BIDBZTG4 | Texas Instruments | Voltage References | V-Ref Adjustable 1.225V to 10V 25mA 3-Pin SOT-23 T/R | Buy | |
|
|
LM4041BIDBZT | Texas Instruments | Voltage References | V-Ref Adjustable 1.225V to 10V 25mA 3-Pin SOT-23 T/R | Buy | |
|
|
OPA4180IPW | Texas Instruments | Operational Amplifiers - Op Amps | Op Amp Quad Zero Drift Amplifier R-R O/P ±18V/36V 14-Pin TSSOP Tube | Buy | |