TIDA-00123, PLC I/O Module Front-End Controller Using a Tiva C Series ARM Cortex-M4 MCU
Reference Design using part TM4C1237E6PZI by Texas Instruments
Associated Documents
For End Products
- Industrial Programmable Logic Controllers (PLCs)
Description
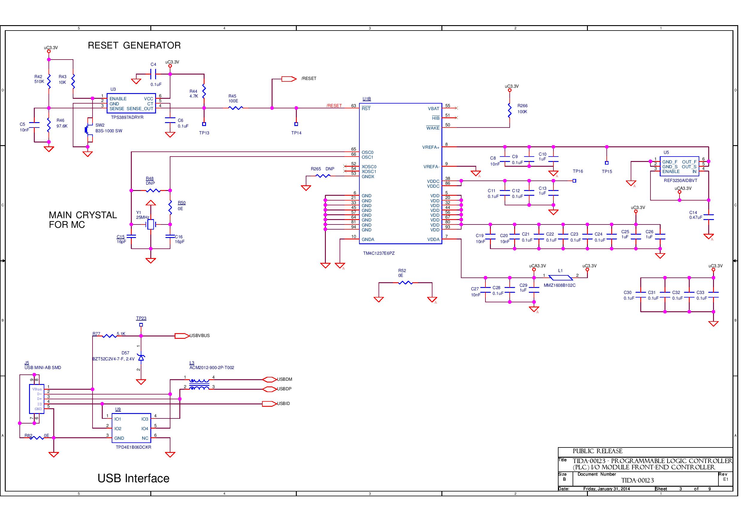
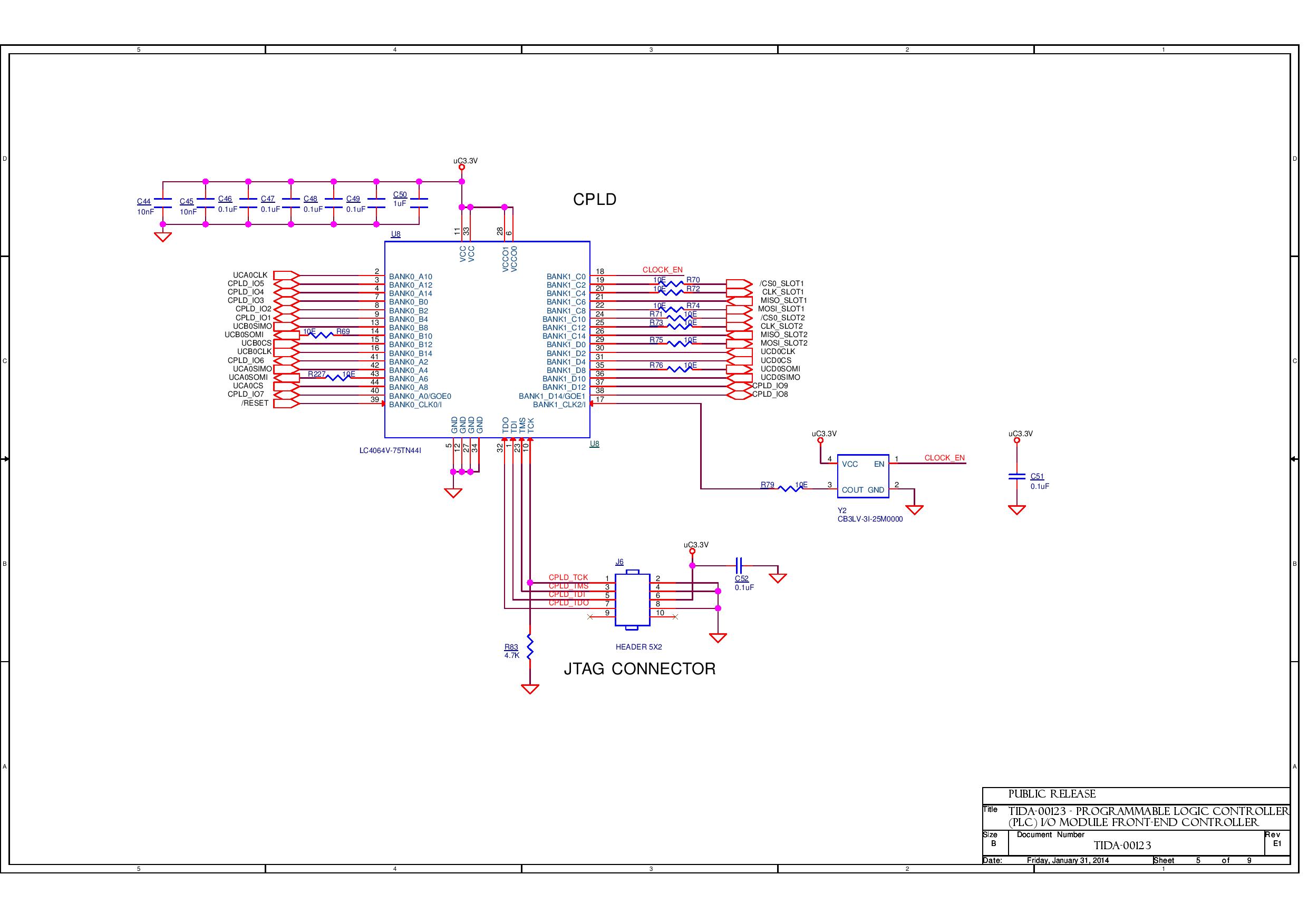
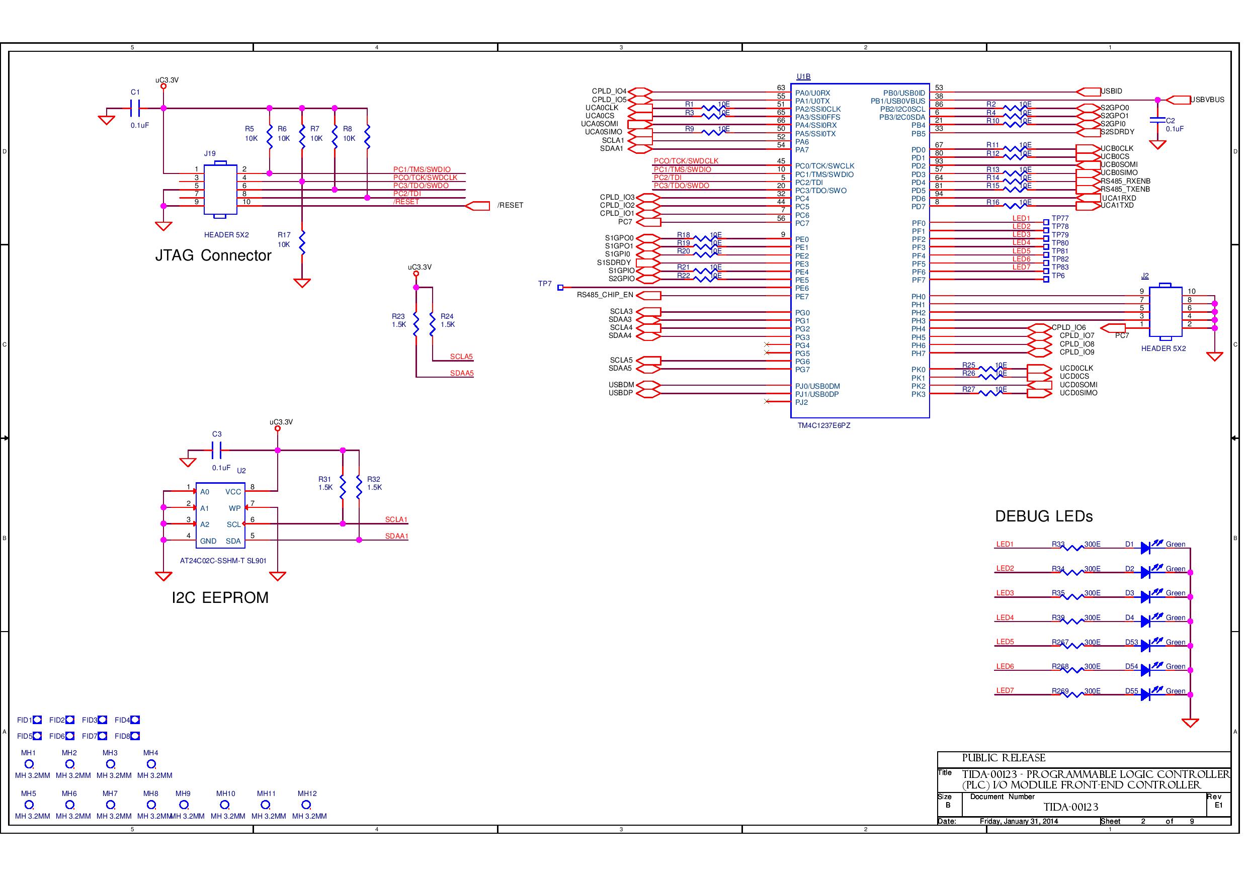
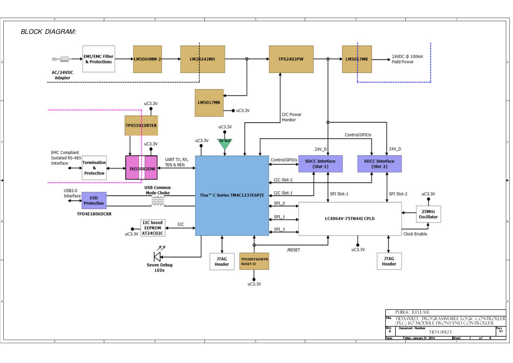
- TIDA-00123, PLC I/O Module Front-End Controller Using a Tiva C Series ARM Cortex-M4 MCU. This Design implements the Tiva C Series MCU as a front-end controller for suite of Programmable Logic Controller (PLC) analog and digital I/O module reference design boards. The design includes sockets for interfacing and simultaneously controlling two Designs I/O reference design boards. It allows maximum versatility whereby the I/O boards can be any combination of analog or digital, input or output modules. The controller system automatically identifies and configures each I/O board appropriately, setting any required compensation of the analog circuitry
Key Features
-
Embedded System TypeMCU
-
Family NameTiva C
-
Core ProcessorARM Cortex-M4
Featured Parts (19)
| Part Number | Manufacturer | Type | Description | |||
|---|---|---|---|---|---|---|
|
|
LC4064V-75TN44I | Lattice Semiconductor | Complex Programmable Logic Devices - CPLDs | CPLD ispMACH® 4000V Family 64 Macro Cells 168MHz 3.3V 44-Pin TQFP Tray | Buy | |
|
|
LM5069MM-2/NOPB | Texas Instruments | Hot Swap Controllers | Hot Swap Controller 1-CH 80V N-Channel Positive High Voltage 10-Pin VSSOP T/R | Buy | |
|
|
LM5069MM-2/NOPB | Texas Instruments | Hot Swap Controllers | Hot Swap Controller 1-CH 80V N-Channel Positive High Voltage 10-Pin VSSOP T/R | Buy | |
|
|
ABM10-25.000MHZ-D30-T3 | Abracon | Crystals | Crystal 25MHz ±20ppm (Tol) ±30ppm (Stability) 10pF FUND 100Ohm 4-Pin Ultra Mini-CSMD T/R | Buy | |
|
|
TPS3897ADRYR | Texas Instruments | Supervisory Circuits | Processor Supervisor Adj 1 Active High/Open Drain 6-Pin USON T/R | Buy | |
|
|
ISO3082DWRG4 | Texas Instruments | Bus Line Transceivers | Single Transmitter/Receiver RS-485 16-Pin SOIC T/R | Buy | |
|
|
TPS2482PW | Texas Instruments | Hot Swap Controllers | Hot Swap Controller 1-CH 80V N-Channel Positive Voltage 20-Pin TSSOP Tube | Buy | |
|
|
ISO3082DWR | Texas Instruments | Bus Line Transceivers | Single Transmitter/Receiver RS-485 16-Pin SOIC T/R | Buy | |
|
|
AT24C02C-SSHM-T | Microchip Technology | EEPROM | EEPROM Serial-I2C 2K-bit 256 x 8 1.8V/2.5V/3.3V/5V Automotive 8-Pin SOIC N T/R | Buy | |
|
|
TPS55010RTER | Texas Instruments | DC to DC Converter and Switching Regulator Chip | Conv DC-DC 2.95V to 6V Non-Inv/Inv/Step Up/Step Down Dual-Out 5V to 20V/-5V to -20V 0.1A/.01A 16-Pin WQFN EP T/R | Buy | |
|
|
LM5017MR/NOPB | Texas Instruments | DC to DC Converter and Switching Regulator Chip | Conv DC-DC 7.5V to 100V Synchronous Step Down Single-Out 1.225V 0.6A 8-Pin HSOIC EP Tube | Buy | |
|
|
LM20242MH/NOPB | Texas Instruments | DC to DC Converter and Switching Regulator Chip | Conv DC-DC 4.5V to 36V Synchronous Step Down Single-Out 0.8V to 32V 2A 20-Pin HTSSOP EP Tube | Buy | |