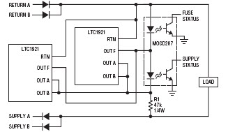
Supply and Fuse status outputs combined into one dual Opto-Isolator Design Circuit
Reference Design using part LTC1921 by Analog Devices
For End Products
- Computer Cards
Description
- Supply and Fuse status outputs combined into one dual Opto-Isolator Design Circuit. Reliability is a top priority for the designers of modern telephone and communications equipment. Designers take extra care to protect circuitry from failure by employing redundancy whenever possible, especially for power supplies. Supply voltages and fuses are monitored for early warnings of impending failure, often via a complicated array of precision components
Key Features
-
Protection TypeOvercurrent|Overvoltage
Featured Parts (14)
| Part Number | Manufacturer | Type | Description | |||
|---|---|---|---|---|---|---|
|
|
MOCD207VM | onsemi | Transistor and Photovoltaic Output Photocouplers | Optocoupler DC-IN 2-CH Transistor DC-OUT 8-Pin SOIC Tube | Buy | |
|
|
MOCD207R2VM | onsemi | Transistor and Photovoltaic Output Photocouplers | Optocoupler DC-IN 2-CH Transistor DC-OUT 8-Pin SOIC T/R | Buy | |
|
|
MOCD207R2M | onsemi | Transistor and Photovoltaic Output Photocouplers | Optocoupler DC-IN 2-CH Transistor DC-OUT 8-Pin SOIC T/R | Buy | |
|
|
MOCD207M | onsemi | Transistor and Photovoltaic Output Photocouplers | Optocoupler DC-IN 2-CH Transistor DC-OUT 8-Pin SOIC Tube | Buy | |
|
|
LTC1921CS8#TRPBF | Analog Devices | Linear Comparators | Monitor 10V to 80V 8-Pin SOIC N T/R | Buy | |
|
|
LTC1921IMS8#PBF | Analog Devices | Linear Comparators | Monitor 10V to 80V 8-Pin MSOP Tube | Buy | |
|
|
LTC1921IS8#TRPBF | Analog Devices | Linear Comparators | Monitor 10V to 80V 8-Pin SOIC N T/R | Buy | |
|
|
LTC1921CMS8#PBF | Analog Devices | Linear Comparators | Monitor 10V to 80V 8-Pin MSOP Tube | Buy | |
|
|
LTC1921IS8#PBF | Analog Devices | Linear Comparators | Monitor 10V to 80V 8-Pin SOIC N Tube | Buy | |
|
|
LTC1921CMS8#TRPBF | Analog Devices | Linear Comparators | Monitor 10V to 80V 8-Pin MSOP T/R | Buy | |
|
|
LTC1921IMS8#TRPBF | Analog Devices | Linear Comparators | Monitor 10V to 80V 8-Pin MSOP T/R | Buy | |
|
|
LTC1921IMS8#TR | Analog Devices | Linear Comparators | Monitor 10V to 80V 8-Pin MSOP T/R | Buy | |