SN65HVD101EVM, Evaluation Module for the SN65HVD101 IO-Link Device Transceiver

Reference Design using part SN65HVD101R by Texas Instruments

Manufacturer

Texas Instruments
  • Application Category
    Interface
  • Product Type
    IO-Link Interface

For End Products

  • Communications and Telecom
  • Industrial
  • Telecom Infrastructure

Description

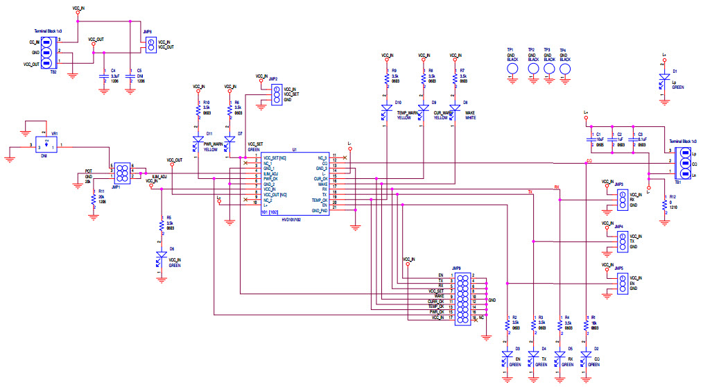
  • SN65HVD101EVM, Evaluation Module helps designers to evaluate the SN65HVD101 IO-Link Device Transceiver. The SN65HVD10x IO-LINK PHYs implement the IO-LINK interface for industrial point-to-point communication. When the device is connected to an IO-Link master through a 3-wire interface, the device will respond to communication initiated by the master. These PHY devices will exchange data with the Master node, acting as a complete physical layer for bi-directional communication. The SN65HVD101 device integrates a linear regulator that generates either 3.3V or 5V from the 24V-nominal IO-Link L+ voltage for supplying power to the PHY as well as a local controller and additional circuits

Key Features

  • Interface Standards
    I/O
  • Supply Voltage
    Single(9 to 36) V
  • Functions
    Line Transmitter

We've updated our privacy policy. Please take a moment to review these changes. By clicking I Agree to Arrow Electronics Terms Of Use  and have read and understand the Privacy Policy and Cookie Policy.

Our website places cookies on your device to improve your experience and to improve our site. Read more about the cookies we use and how to disable them here. Cookies and tracking technologies may be used for marketing purposes.
By clicking “Accept”, you are consenting to placement of cookies on your device and to our use of tracking technologies. Click “Read More” below for more information and instructions on how to disable cookies and tracking technologies. While acceptance of cookies and tracking technologies is voluntary, disabling them may result in the website not working properly, and certain advertisements may be less relevant to you.
We respect your privacy. Read our privacy policy here