PMP9449, Altera Arria V GX FPGA Power Solution Reference Design
Reference Design using part 5AGXMA1D4F27I3N by Texas Instruments
Description
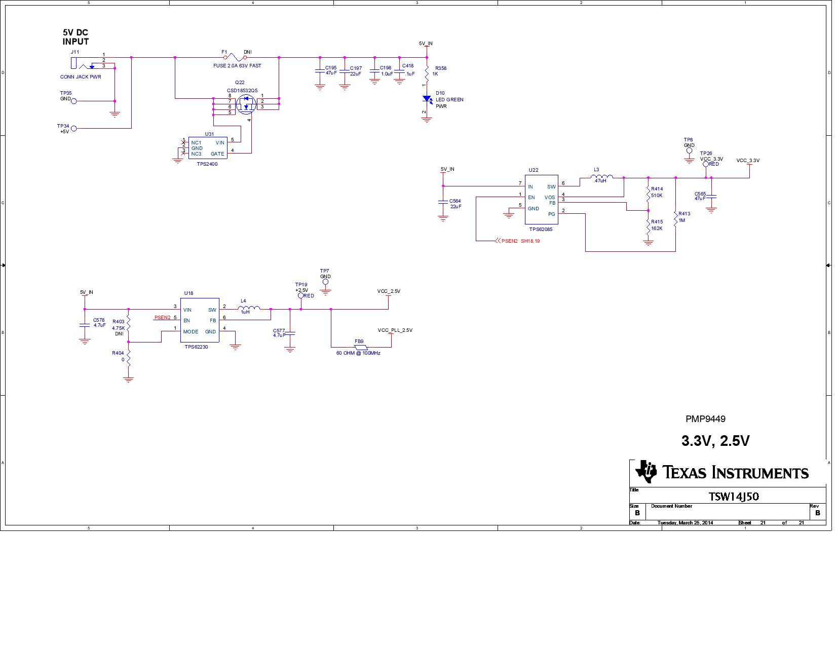
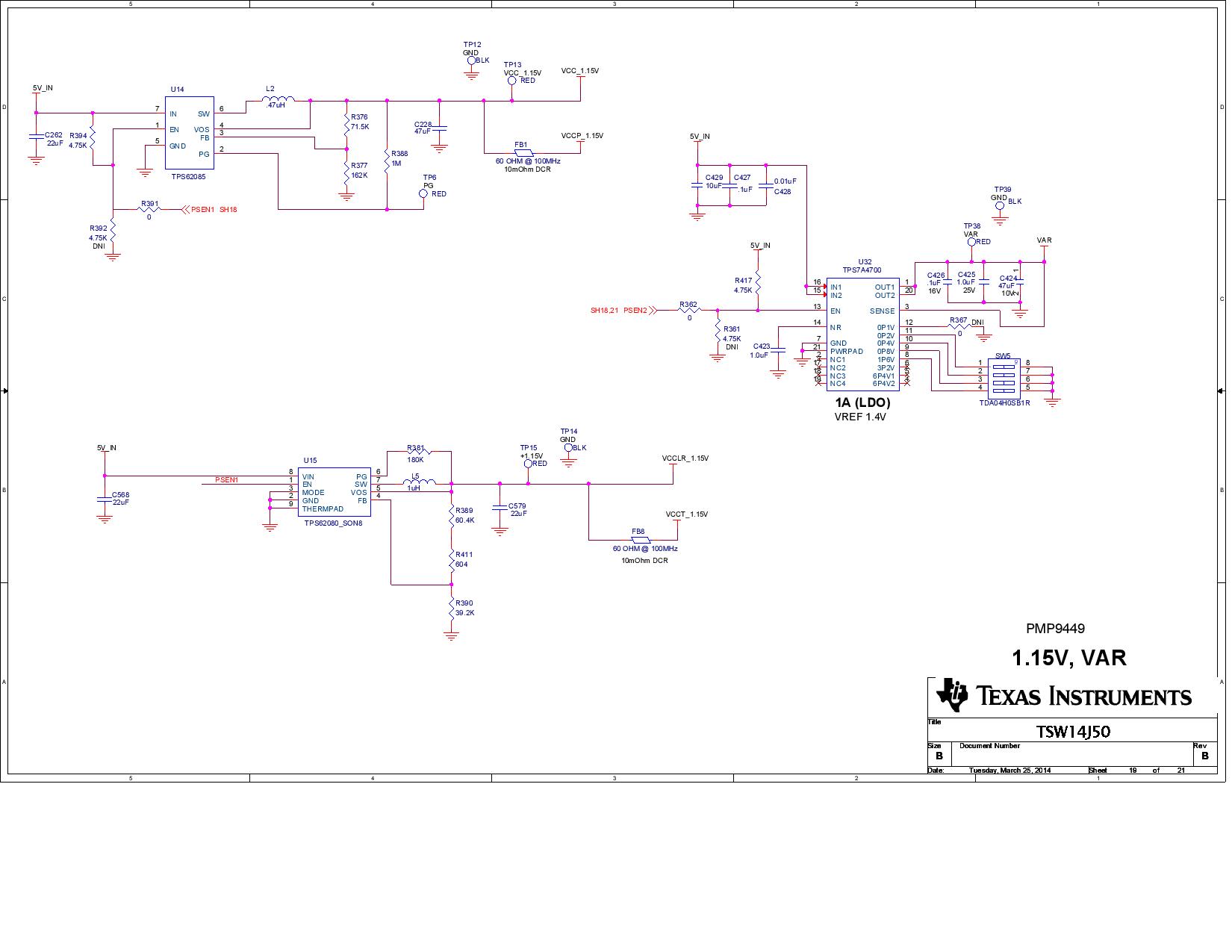
- PMP9449, Altera Arria V GX FPGA Power Solution Reference Design. The PMP9449 reference design provides all the power supply rails necessary to power Altera's Arria V GX family of FPGAs. It utilizes a TPS38600 to monitor the input supply and provide power on sequencing. This design features low cost, small footprint discrete ICs and is powered from a single 5V input
Featured Parts (33)
| Part Number | Manufacturer | Type | Description | |||
|---|---|---|---|---|---|---|
|
|
SN74AUP1T14DCKR | Texas Instruments | Inverters and Schmitt Triggers | Inverter Schmitt Trigger 1-Element CMOS 5-Pin SC-70 T/R | Buy | |
|
|
FT4232H-56Q-TRAY | Future Technology Devices International Limited | USB Interface ICs | Full Speed/High Speed USB to UART/MPSSE USB 2.0 1.8V/3.3V Tray 56-Pin VQFN EP | Buy | |
|
|
FT4232HL-REEL | Future Technology Devices International Limited | USB Interface ICs | Full Speed/High Speed USB to UART/MPSSE USB 2.0 1.8V/3.3V T/R 64-Pin LQFP | Buy | |
|
|
93LC46B-I/SN | Microchip Technology | EEPROM | EEPROM Serial-Microwire 1K-bit 64 x 16 3.3V/5V 8-Pin SOIC N Tube | Buy | |
|
|
TPS51200DRCT | Texas Instruments | Special Purpose Voltage Regulators | DDR Memory Termination Regulator 2.375V to 3.5V 10-Pin VSON EP T/R | Buy | |
|
|
SN74AVC8T245DGVR | Texas Instruments | Level Translators | Voltage Level Translator CMOS to CMOS 8-CH Bidirectional 24-Pin TVSOP T/R | Buy | |
|
|
ABM8G-12.000MHZ-B4Y-T3 | Abracon | Crystals | Crystal 12MHz ±30ppm (Tol) ±30ppm (Stability) 10pF FUND 120Ohm 4-Pin Ultra Mini-CSMD T/R | Buy | |
|
|
FT4232H-56Q-REEL | Future Technology Devices International Limited | USB Interface ICs | Full Speed/High Speed USB to UART/MPSSE USB 2.0 1.8V/3.3V T/R 56-Pin VQFN EP | Buy | |
|
|
FT4232HL | Future Technology Devices International Limited | USB Interface ICs | Full Speed/High Speed USB to UART/MPSSE USB 2.0 1.8V/3.3V 64-Pin LQFP | Buy | |
|
|
93LC46B-I/SNG | Microchip Technology | EEPROM | EEPROM Serial-Microwire 1K-bit 64 x 16 2.5V/3.3V/5V 8-Pin SOIC N | Buy | |
|
|
TPS386000RGPR | Texas Instruments | Supervisory Circuits | Processor Supervisor Adj 4 Active Low/Open Drain 20-Pin VQFN EP T/R | Buy | |
|
|
LP5900SD-1.5/NOPB | Texas Instruments | Linear Regulators | LDO Regulator Pos 1.5V 0.15A 6-Pin WSON EP T/R | Buy | |