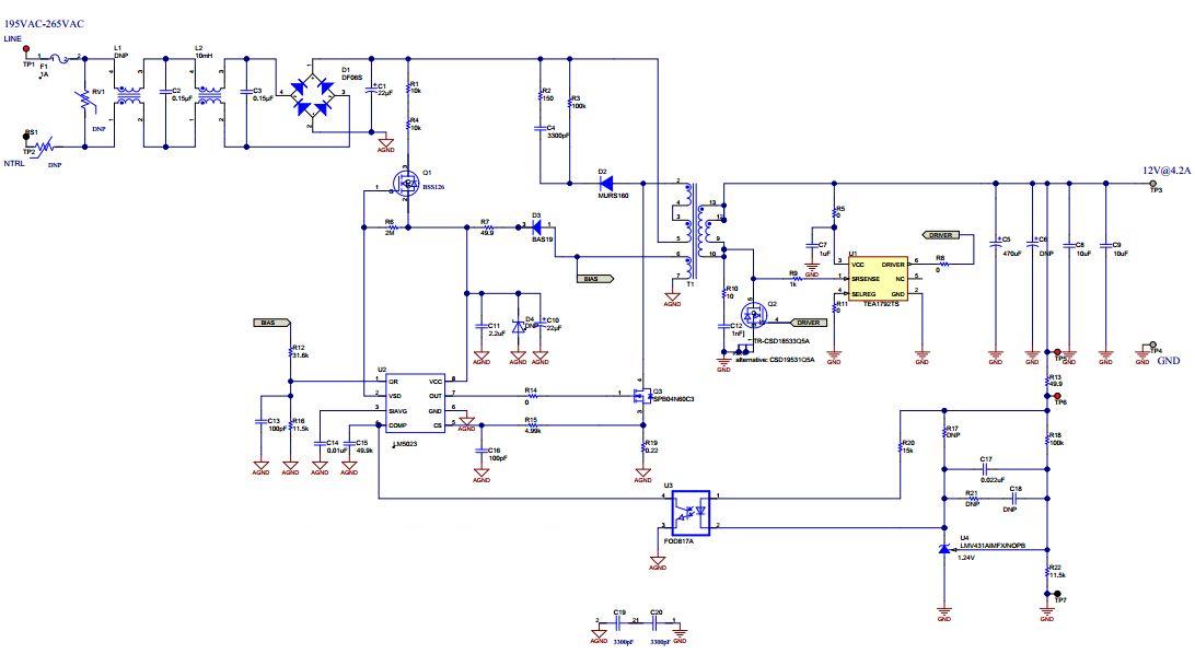
PMP8677, 195VAC to 265VAC Vin, 50W Quasi-Resonant Synchronous Flyback
Reference Design using part LM5023MM by Texas Instruments
Associated Documents
For End Products
- Set-Top Box
Description
- PMP8677, Reference Design uses the LM5023 quasi-resonant flyback controller to generate 12V at 4.2A. The full load efficiency is more than 91% for low and high line
Key Features
-
Conversion TypeAC to DC
-
Input Voltage195 to 265 (AC) V
-
Output Voltage12 V
-
Output Current4.2 A
-
Output Power50.4 W
-
Efficiency91 %
-
TopologyFlyback- Quasi Resonant
Featured Parts (44)
| Part Number | Manufacturer | Type | Description | |||
|---|---|---|---|---|---|---|
|
|
FOD817SD | onsemi | Transistor and Photovoltaic Output Photocouplers | Optocoupler DC-IN 1-CH Transistor DC-OUT 4-Pin PDIP SMD Black T/R | Buy | |
|
|
FOD817CSD | onsemi | Transistor and Photovoltaic Output Photocouplers | Optocoupler DC-IN 1-CH Transistor DC-OUT 4-Pin PDIP SMD T/R | Buy | |
|
|
FOD817C300 | onsemi | Transistor and Photovoltaic Output Photocouplers | Optocoupler DC-IN 1-CH Transistor DC-OUT 4-Pin PDIP Black Box | Buy | |
|
|
LMV431AIMFX/NOPB | Texas Instruments | Voltage References | V-Ref Adjustable 1.24V to 30V 15mA 3-Pin SOT-23 T/R | Buy | |
|
|
FOD817D | onsemi | Transistor and Photovoltaic Output Photocouplers | Optocoupler DC-IN 1-CH Transistor DC-OUT 4-Pin PDIP Black Box | Buy | |
|
|
FOD817ASD | onsemi | Transistor and Photovoltaic Output Photocouplers | Optocoupler DC-IN 1-CH Transistor DC-OUT 4-Pin PDIP SMD T/R | Buy | |
|
|
FOD817A3S | onsemi | Transistor and Photovoltaic Output Photocouplers | Optocoupler DC-IN 1-CH Transistor DC-OUT 4-Pin PDIP SMD Black Box | Buy | |
|
|
FOD817BSD | onsemi | Transistor and Photovoltaic Output Photocouplers | Optocoupler DC-IN 1-CH Transistor DC-OUT 4-Pin PDIP SMD T/R | Buy | |
|
|
FOD817BS | onsemi | Transistor and Photovoltaic Output Photocouplers | Optocoupler DC-IN 1-CH Transistor DC-OUT 4-Pin PDIP SMD Black Box | Buy | |
|
|
FOD8173SD | onsemi | Transistor and Photovoltaic Output Photocouplers | Optocoupler DC-IN 1-CH Transistor DC-OUT 4-Pin PDIP SMD Black T/R | Buy | |
|
|
FOD8173S | onsemi | Transistor and Photovoltaic Output Photocouplers | Optocoupler DC-IN 1-CH Transistor DC-OUT 4-Pin PDIP SMD Black Box | Buy | |
|
|
FOD817300 | onsemi | Transistor and Photovoltaic Output Photocouplers | Optocoupler DC-IN 1-CH Transistor DC-OUT 4-Pin PDIP Black Box | Buy | |