UCC28051EVM, Evaluation Board Using the UCC28051 100 W Universal Line Input PFC Boost Converter

Reference Design using part UCC28051P by Texas Instruments

Manufacturer

Texas Instruments
  • Application Category
    Power Supplies
  • Product Type
    AC to DC Single Output Power Supplies

For End Products

  • AC to DC Power Supply
  • Desktop PC Power Supply
  • Electronic Ballast
  • LCD Monitor
  • LCD TV
  • Set-Top Box

Description

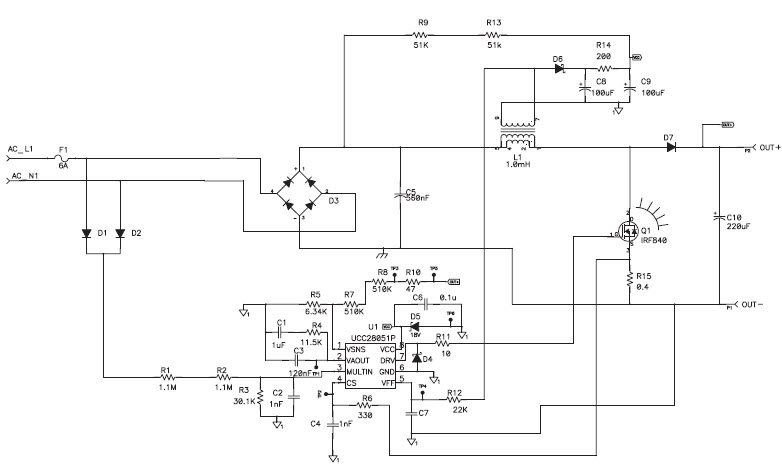
  • UCC28051EVM, Evaluation Module is a 100 W offline AC-DC voltage converter with UCC28051 power factor correction (PFC). The power module was designed to show how the UCC28051 could be configured in an off-line power factor corrected Pre-regulator. The module was designed to operate over a universal input range of 85V to 265V with a 400V dc regulated output

Key Features

  • Conversion Type
    AC to DC
  • Input Voltage
    85 to 265 (AC) V
  • Output Voltage
    375 to 425 V
  • Output Power
    100 W
  • Efficiency
    98 %
  • Topology
    Boost- PFC

We've updated our privacy policy. Please take a moment to review these changes. By clicking I Agree to Arrow Electronics Terms Of Use  and have read and understand the Privacy Policy and Cookie Policy.

Our website places cookies on your device to improve your experience and to improve our site. Read more about the cookies we use and how to disable them here. Cookies and tracking technologies may be used for marketing purposes.
By clicking “Accept”, you are consenting to placement of cookies on your device and to our use of tracking technologies. Click “Read More” below for more information and instructions on how to disable cookies and tracking technologies. While acceptance of cookies and tracking technologies is voluntary, disabling them may result in the website not working properly, and certain advertisements may be less relevant to you.
We respect your privacy. Read our privacy policy here