PMP7816, Isolated Flyback Converter

Reference Design using part LM5020MM-1/NOPB by Texas Instruments

Manufacturer

Texas Instruments
  • Application Category
    Power Supplies
  • Product Type
    DC to DC Single Output Power Supplies

For End Products

  • Computers and Peripherals

Description

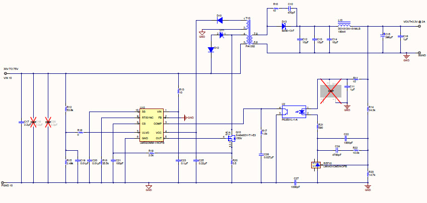
  • PMP7816, Isolated Flyback Converter. PMP7816 reference design is a Flyback which uses a LM5020MM and was intended for Computers and Peripherals applications. It can generate an Isolated 3.3 volt output at 1 Amp from an input 30 to 75 Volts DC

Key Features

  • Conversion Type
    DC to DC
  • Input Voltage
    30 to 75 V
  • Output Voltage
    3.3 V
  • Output Current
    1 A
  • Output Power
    3.3 W
  • Topology
    Flyback- Non Sync

We've updated our privacy policy. Please take a moment to review these changes. By clicking I Agree to Arrow Electronics Terms Of Use  and have read and understand the Privacy Policy and Cookie Policy.

Our website places cookies on your device to improve your experience and to improve our site. Read more about the cookies we use and how to disable them here. Cookies and tracking technologies may be used for marketing purposes.
By clicking “Accept”, you are consenting to placement of cookies on your device and to our use of tracking technologies. Click “Read More” below for more information and instructions on how to disable cookies and tracking technologies. While acceptance of cookies and tracking technologies is voluntary, disabling them may result in the website not working properly, and certain advertisements may be less relevant to you.
We respect your privacy. Read our privacy policy here