PMP4909, 33Vdc-57Vdc Input,12V/2.1A Active Clamp forward
Reference Design using part TPS23754PWP-1 by Texas Instruments
For End Products
- Industrial
- Power Over Ethernet
Description
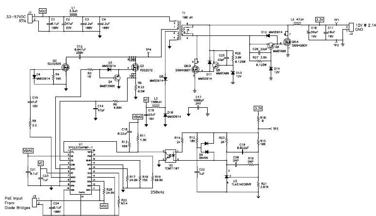
- PMP4909, 33Vdc-57Vdc Input,12V/2.1A Active Clamp forward. PMP4909 reference design uses the TPS23754 PoE controller to control an active clamp forward converter that delivers up to 25W at 12V. This design uses synchronous rectifiers to achieve efficiencies over 92%
Key Features
-
Conversion TypeDC to DC
-
Input Voltage33 to 57 V
-
Output Voltage12 V
-
Output Current2.1 A
-
Output Power25.2 W
-
TopologyForward- Active Clamp|Forward- Synchronous|PoE
Featured Parts (9)
| Part Number | Manufacturer | Type | Description | |||
|---|---|---|---|---|---|---|
|
|
TL431ACDBVR | Texas Instruments | Voltage References | V-Ref Adjustable 2.495V to 36V 100mA 5-Pin SOT-23 T/R | Buy | |
|
|
TL431AIDBZTG4 | Texas Instruments | Voltage References | V-Ref Adjustable 2.495V to 36V 100mA 3-Pin SOT-23 T/R | Buy | |
|
|
TPS61175PWP | Texas Instruments | DC to DC Converter and Switching Regulator Chip | Conv DC-DC 2.9V to 18V Step Up Single-Out 2.9V to 38V 14-Pin HTSSOP EP Tube | Buy | |
|
|
TL431AIDBZRG4 | Texas Instruments | Voltage References | V-Ref Adjustable 2.495V to 36V 100mA 3-Pin SOT-23 T/R | Buy | |
|
|
TCMT1107 | Vishay | Transistor and Photovoltaic Output Photocouplers | Optocoupler DC-IN 1-CH Transistor DC-OUT 4-Pin SSOP T/R | Buy | |
|
|
TPS61175PWPR | Texas Instruments | DC to DC Converter and Switching Regulator Chip | Conv DC-DC 2.9V to 18V Step Up Single-Out 2.9V to 38V 14-Pin HTSSOP EP T/R | Buy | |
|
|
TL431AIDBZT | Texas Instruments | Voltage References | V-Ref Adjustable 2.495V to 36V 100mA 3-Pin SOT-23 T/R | Buy | |
|
|
TL431AIDBZR | Texas Instruments | Voltage References | V-Ref Adjustable 2.495V to 36V 100mA 3-Pin SOT-23 T/R | Buy | |
|
|
TPS23754PWP-1 | Texas Instruments | Power Over Ethernet - PoE Controllers | Power Over Ethernet PSE Controller 0V 57V 30W 20-Pin HTSSOP EP | Buy | |