Monolithic Dual Battery Power Manager Increases Run Time and Decreases Charge Time

Reference Design using part LTC1960 by Analog Devices

Manufacturer

Analog Devices
  • Application Category
    Battery Management
  • Product Type
    Battery Charger

For End Products

  • Notebook
  • Portable
  • Servers

Description

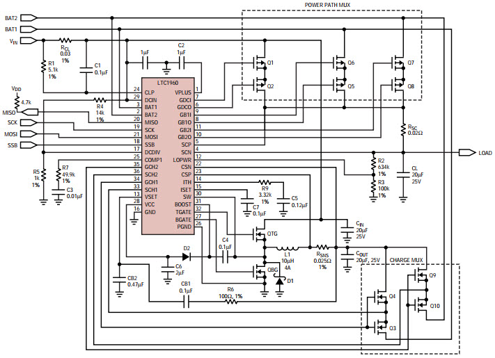
  • Monolithic Dual Battery Power Manager Increases Run Time and Decreases Charge Time. In a dual parallel charge configuration, the LTC1960 does not actually control the current flowing into each individual battery. This job is handled by the batteries themselves. The capacity or Amp-Hour rating of each battery determines how the charger current is shared. This automatic steering of current is what allows both batteries to reach their full capacity points at the same time. In other words, given all other things are equal, charge termination will happen simultaneously

Key Features

  • Battery Type
    Lithium-Ion
  • Number of Battery Cells
    3

We've updated our privacy policy. Please take a moment to review these changes. By clicking I Agree to Arrow Electronics Terms Of Use  and have read and understand the Privacy Policy and Cookie Policy.

Our website places cookies on your device to improve your experience and to improve our site. Read more about the cookies we use and how to disable them here. Cookies and tracking technologies may be used for marketing purposes.
By clicking “Accept”, you are consenting to placement of cookies on your device and to our use of tracking technologies. Click “Read More” below for more information and instructions on how to disable cookies and tracking technologies. While acceptance of cookies and tracking technologies is voluntary, disabling them may result in the website not working properly, and certain advertisements may be less relevant to you.
We respect your privacy. Read our privacy policy here