MAX3160EEVKIT+, Evaluation Kit for MAX3160 3 to 5.5V RS-485 Transceiver

Reference Design using part MAX3160EEAP+ by Analog Devices

Manufacturer

Analog Devices
  • Application Category
    Interface
  • Product Type
    RS-485 Interface

For End Products

  • Industrial Control
  • Industrial Networking
  • Point-of-sale Terminals
  • Security System

Description

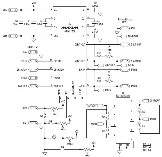
  • MAX3160EEVKIT+, MAX3160E Evaluation Kit circuit demonstrates RS-232/RS-485/RS-422 multiprotocol transceivers using MAX3160E IC. The circuit can be configured to operate as a dual transceiver in RS-232 mode or as a single transceiver in RS-485/RS-422 mode

Key Features

  • Interface Standards
    RS-232|RS-485|RS-422
  • Data Rate
    10 Mbps
  • Supply Voltage
    Single(3 to 5.5) V
  • Functions
    Line Transmitter/Receiver

We've updated our privacy policy. Please take a moment to review these changes. By clicking I Agree to Arrow Electronics Terms Of Use  and have read and understand the Privacy Policy and Cookie Policy.

Our website places cookies on your device to improve your experience and to improve our site. Read more about the cookies we use and how to disable them here. Cookies and tracking technologies may be used for marketing purposes.
By clicking “Accept”, you are consenting to placement of cookies on your device and to our use of tracking technologies. Click “Read More” below for more information and instructions on how to disable cookies and tracking technologies. While acceptance of cookies and tracking technologies is voluntary, disabling them may result in the website not working properly, and certain advertisements may be less relevant to you.
We respect your privacy. Read our privacy policy here