MAX15096EVKIT#, Evaluation Kit for the MAX15096 2.7V to 18V, 6A Integrated Hot-Swap and Electronic Circuit Breaker

Reference Design using part MAX15096GWE+ by Analog Devices

Manufacturer

Analog Devices
  • Application Category
    Power Management
  • Product Type
    Hot-Swap Controller

For End Products

  • Blade Server
  • Disk Drives
  • Industrial Applications
  • RAID Data Storage System
  • Server Line Cards
  • Storage Applications

Description

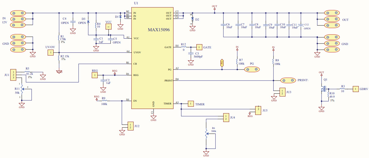
  • MAX15096EVKIT#, Evaluation Kit (EV kit) provides a proven design to evaluate the MAX15096 hot-swap controller with an integrated 6A MOSFET. The EV kit is configured to pass 6A in a 2.7V to 18V hot-swap application, thus providing a fully integrated solution. The EV kit uses the MAX15096GWE+ in a 2mm x 2mm, 16-bump, 0.5mm pitch wafer-level package (WLP) with a proven four-layer PCB design. As configured, the EV kit is optimized to operate at 12V

Key Features

  • Input Voltage
    2.7 to 18 V
  • Output Current
    6 A

We've updated our privacy policy. Please take a moment to review these changes. By clicking I Agree to Arrow Electronics Terms Of Use  and have read and understand the Privacy Policy and Cookie Policy.

Our website places cookies on your device to improve your experience and to improve our site. Read more about the cookies we use and how to disable them here. Cookies and tracking technologies may be used for marketing purposes.
By clicking “Accept”, you are consenting to placement of cookies on your device and to our use of tracking technologies. Click “Read More” below for more information and instructions on how to disable cookies and tracking technologies. While acceptance of cookies and tracking technologies is voluntary, disabling them may result in the website not working properly, and certain advertisements may be less relevant to you.
We respect your privacy. Read our privacy policy here