LTC3789EGN Demo Board, High Efficiency Synchronous 4-Switch Step-Up/Step-Down DC/DC Converter

Reference Design using part LTC3789EGN by Analog Devices

Manufacturer

Analog Devices
  • Application Category
    Power Supplies
  • Product Type
    DC to DC Single Output Power Supplies

Associated Documents

For End Products

  • Automotive and Transportation
  • Battery Management
  • Distributed Control System
  • Industrial Control

Description

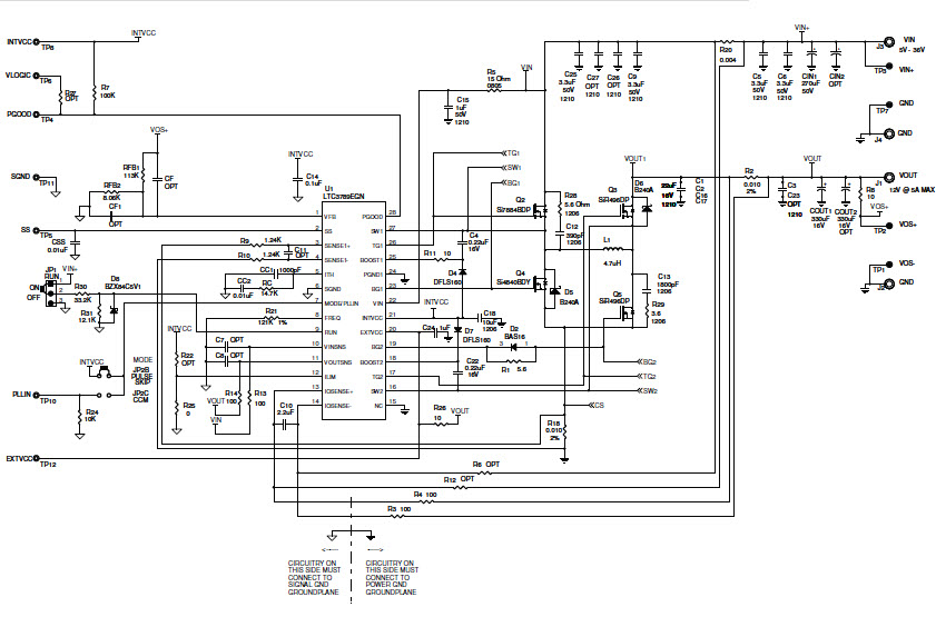
  • Demonstration circuit DC1523A features the LTC3789EGN, a high efficiency switching step-up/down controller. The DC1523A input range is from 5V to 36V. The output voltage is 12V. The board is capable of delivering up to 5A of output current over the input voltage range

Key Features

  • Conversion Type
    DC to DC
  • Input Voltage
    5 to 36 V
  • Output Voltage
    12 V
  • Output Current
    5 A
  • Efficiency
    97 %
  • Topology
    Buck Boost

We've updated our privacy policy. Please take a moment to review these changes. By clicking I Agree to Arrow Electronics Terms Of Use  and have read and understand the Privacy Policy and Cookie Policy.

Our website places cookies on your device to improve your experience and to improve our site. Read more about the cookies we use and how to disable them here. Cookies and tracking technologies may be used for marketing purposes.
By clicking “Accept”, you are consenting to placement of cookies on your device and to our use of tracking technologies. Click “Read More” below for more information and instructions on how to disable cookies and tracking technologies. While acceptance of cookies and tracking technologies is voluntary, disabling them may result in the website not working properly, and certain advertisements may be less relevant to you.
We respect your privacy. Read our privacy policy here