LTC3789, High Efficiency 4-Switch Buck-Boost Controller Provides Accurate Output Current Limit
Reference Design using part LTC3789 by Analog Devices
For End Products
- Automotive and Transportation
- Backplane Distributed Power
- Industrial Control
Description
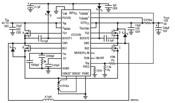
- Circuit shows LTC3789, Regulated 12V, 5A Output from a 4V to 38V Input and Associated Efficiency and Power Loss Curves
Key Features
-
Conversion TypeDC to DC
-
Input Voltage4 to 38 V
-
Output Voltage12 V
-
Output Current5 A
-
Efficiency97 %
-
TopologyBuck Boost
Featured Parts (8)
| Part Number | Manufacturer | Type | Description | |||
|---|---|---|---|---|---|---|
|
|
LTC3789EUFD#TRPBF | Analog Devices | DC to DC Controllers | DC/DC Cntrlr Single-OUT Step Down/Step Up 710kHz 28-Pin QFN EP T/R | Buy | |
|
|
LTC3789IUFD#PBF | Analog Devices | DC to DC Controllers | DC/DC Cntrlr Single-OUT Step Down/Step Up 710kHz 28-Pin QFN EP Tube | Buy | |
|
|
LTC3789IUFD#TRPBF | Analog Devices | DC to DC Controllers | DC/DC Cntrlr Single-OUT Step Down/Step Up 710kHz 28-Pin QFN EP T/R | Buy | |
|
|
LTC3789EGN#TRPBF | Analog Devices | DC to DC Controllers | DC/DC Cntrlr Single-OUT Step Down/Step Up 710kHz 28-Pin SSOP N T/R | Buy | |
|
|
LTC3789IGN#TRPBF | Analog Devices | DC to DC Controllers | DC/DC Cntrlr Single-OUT Step Down/Step Up 710kHz 28-Pin SSOP N T/R | Buy | |
|
|
LTC3789EGN#PBF | Analog Devices | DC to DC Controllers | DC/DC Cntrlr Single-OUT Step Down/Step Up 710kHz 28-Pin SSOP N Tube | Buy | |
|
|
LTC3789EUFD#PBF | Analog Devices | DC to DC Controllers | DC/DC Cntrlr Single-OUT Step Down/Step Up 710kHz 28-Pin QFN EP Tube | Buy | |
|
|
LTC3789IGN#PBF | Analog Devices | DC to DC Controllers | DC/DC Cntrlr Single-OUT Step Down/Step Up 710kHz 28-Pin SSOP N Tube | Buy | |