LT1269, Power Supply for Subscriber Line Interface Circuit
Reference Design using part LT1269CQ by Analog Devices
For End Products
- Power Supplies
- SLIC Line Card
Description
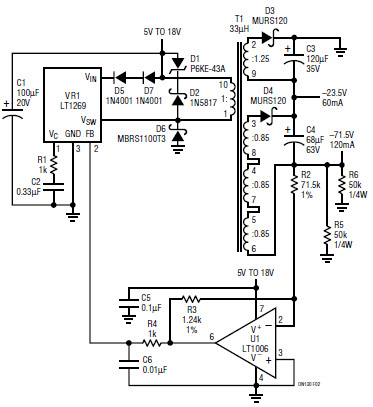
- Circuit shows Flyback Power Supply Using Current Mode Device Has 5V to 18V Wide Input Voltage Range, Current Limit Protection and On Board 60V, 0.20W Bipolar Switch and Greater Output Power for Two SLIC Devices
Key Features
-
Conversion TypeDC to DC
-
Input Voltage5 to 18 V
-
Output Voltage-71.5|-23.5 V
-
Output Current0.06@-23.5V|0.12@-71.5V A
-
Output Power8.6 W
-
TopologyFlyback
Featured Parts (8)
| Part Number | Manufacturer | Type | Description | |||
|---|---|---|---|---|---|---|
|
|
LT1006S8#TR | Analog Devices | Operational Amplifiers - Op Amps | Op Amp Single Precision Amplifier 44V 8-Pin SOIC N T/R | Buy | |
|
|
LT1006S8#PBF | Analog Devices | Operational Amplifiers - Op Amps | Op Amp Single Precision Amplifier 44V 8-Pin SOIC N Tube | Buy | |
|
|
LT1006S8 | Analog Devices | Operational Amplifiers - Op Amps | Op Amp Single Precision Amplifier 44V 8-Pin SOIC N | Buy | |
|
|
LT1006S8#TRPBF | Analog Devices | Operational Amplifiers - Op Amps | Op Amp Single Precision Amplifier 44V 8-Pin SOIC N T/R | Buy | |
|
|
LT1006CN8#PBF | Analog Devices | Operational Amplifiers - Op Amps | Op Amp Single Precision Amplifier 44V 8-Pin PDIP N Tube | Buy | |
|
|
LT1269CQ | Analog Devices | DC to DC Converter and Switching Regulator Chip | Conv DC-DC 3.5V to 30V Non-Inv/Inv/Step Up/Step Down Single-Out 60V 6-Pin(5+Tab) DDPAK | Buy | |
|
|
LT1269CQ#PBF | Analog Devices | DC to DC Converter and Switching Regulator Chip | Conv DC-DC 3.5V to 30V Non-Inv/Inv/Step Up/Step Down Single-Out 60V 8A 6-Pin(5+Tab) DDPAK Tube | Buy | |
|
|
LT1269CQ#TRPBF | Analog Devices | DC to DC Converter and Switching Regulator Chip | Conv DC-DC 3.5V to 30V Non-Inv/Inv/Step Up/Step Down Single-Out 60V 8A 6-Pin(5+Tab) DDPAK T/R | Buy | |