EVAL-AD5322DBZ, Evaluation Board for the AD5322 12-Bit, Dual-Channel, Voltage Output DAC
Reference Design using part AD5322BRMZ by Analog Devices
Associated Documents
For End Products
- Instrumentation and Measurement
Description
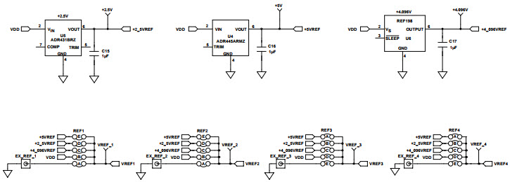
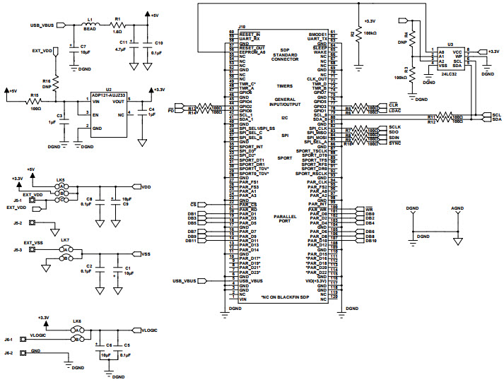
- EVAL-AD5322DBZ, Evaluation Board for the AD5322 dual-channel, voltage output, digital-to-analog converter (DAC). The evaluation board is designed to help users quickly prototype new AD5322 circuits and reduce design time. The AD5322 operates from a single 2.5 to 5.5 V supply. The evaluation board interfaces to the USB port of a PC via the SDP-B board
Key Features
-
DAC Resolution12 Bit
-
Number of Channels2CH
Featured Parts (12)
| Part Number | Manufacturer | Type | Description | |||
|---|---|---|---|---|---|---|
|
|
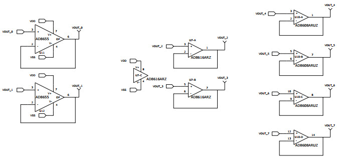
AD8655ARMZ | Analog Devices | Operational Amplifiers - Op Amps | Op Amp Single Low Noise Amplifier R-R I/O 5.5V 8-Pin MSOP Tube | Buy | |
|
|
ADR445ARMZ | Analog Devices | Voltage References | V-Ref Precision 5V 10mA 8-Pin MSOP Tube | Buy | |
|
|
AD8616ARZ | Analog Devices | Operational Amplifiers - Op Amps | Op Amp Dual Precision Amplifier R-R I/O 5V 8-Pin SOIC N Tube | Buy | |
|
|
AD8608ARZ | Analog Devices | Operational Amplifiers - Op Amps | Op Amp Quad Low Noise Amplifier R-R I/O 5.5V 14-Pin SOIC N Tube | Buy | |
|
|
ADP121-AUJZ33R7 | Analog Devices | Linear Regulators | LDO Regulator Pos 3.3V 0.15A 5-Pin TSOT T/R | Buy | |
|
|
ADR431BRZ | Analog Devices | Voltage References | V-Ref Precision 2.5V 30mA 8-Pin SOIC N Tube | Buy | |
|
|
REF198ESZ | Analog Devices | Voltage References | V-Ref Precision 4.096V 30mA 8-Pin SOIC N Tube | Buy | |
|
|
AD8608ARZ-REEL7 | Analog Devices | Operational Amplifiers - Op Amps | Op Amp Quad Low Noise Amplifier R-R I/O 5.5V 14-Pin SOIC N T/R | Buy | |
|
|
AD8608ARUZ-REEL | Analog Devices | Operational Amplifiers - Op Amps | Op Amp Quad Low Noise Amplifier R-R I/O 5.5V 14-Pin TSSOP T/R | Buy | |
|
|
AD8608ARUZ | Analog Devices | Operational Amplifiers - Op Amps | Op Amp Quad Low Noise Amplifier R-R I/O 5.5V 14-Pin TSSOP Tube | Buy | |
|
|
AD8608ARZ-REEL | Analog Devices | Operational Amplifiers - Op Amps | Op Amp Quad Low Noise Amplifier R-R I/O 5.5V 14-Pin SOIC N T/R | Buy | |
|
|
AD5322BRMZ | Analog Devices | Digital to Analog Converters - DACs | DAC 2-CH Resistor-String 12-bit 10-Pin MSOP Tube | Buy | |