Filters
| Description | Released By | For Application | For End Products | |||
|---|---|---|---|---|---|---|
DC2443ADC2443A, Demo Board based on LT6375 Configurable High Voltage Amplifier |
Analog Devices | Amplifiers and Comparators | Data Acquisition System, Level Translation System, Current Sensing | |||
DC819A |
Analog Devices | Amplifiers and Comparators | Industrial | |||
DC819A |
Analog Devices | Amplifiers and Comparators | Industrial | |||
AD8264-EVALZ |
Analog Devices | Amplifiers and Comparators | Instrumentation and Measurement | |||
DC819A |
Analog Devices | Amplifiers and Comparators | Industrial | |||
LT1990_Typical ApplicationTypical Application for LT1990 - ±250V Input Range G = 1, 10, Micro-power, Difference Amplifier |
Analog Devices | Amplifiers and Comparators | Bus Isolation, High Gain Analog Front Ends, Protection Equipment, Environmental, Level Setting, Battery Monitoring, High-Voltage Applications | |||
DC819 |
Analog Devices | Amplifiers and Comparators | Industrial | |||
DC819 |
Analog Devices | Amplifiers and Comparators | Industrial | |||
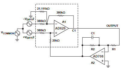
AD629-EVALZ |
Analog Devices | Amplifiers and Comparators | Industrial Control, Motion Motor Control | |||
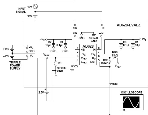
AD628-EVALZ |
Analog Devices | Amplifiers and Comparators | Industrial Control, Motion Motor Control | |||
EVAL-CN0272-SDPZ |
Analog Devices | Amplifiers and Comparators | Portable Medical Instrumentation, Diagnostics, Monitoring and Therapy, Health Wellness & Fitness, Avionics, Unmanned Systems | |||
CN-02722-MHz Bandwidth PIN Photodiode Preamp with Dark Current Compensation based on AD8065 |
Analog Devices | Amplifiers and Comparators | Portable Medical Instrumentation, Diagnostics, Monitoring and Therapy, Health Wellness & Fitness, Avionics, Unmanned Systems | |||
DC819 |
Analog Devices | Amplifiers and Comparators | Industrial | |||
INA149EVM |
Texas Instruments | Amplifiers and Comparators | Motion Motor Control | |||
AN_HV_Diffamp |
Analog Devices | Amplifiers and Comparators | Metering | |||
CN-0099 |
Analog Devices | Amplifiers and Comparators | Instrumentation and Measurement, Communications and Telecom, Factory Automation, Metering, Building Management | |||
DN230 |
Analog Devices | Amplifiers and Comparators | Audio, Strain Gauge, Infrared Imaging | |||
TIDA-00439 |
Texas Instruments | Amplifiers and Comparators | Consumer Electronics, Home Appliances, Air Conditioning, Washing Machine, Refrigerator and freezer | |||
TIDA-00493 |
Texas Instruments | Amplifiers and Comparators | Power Quality Meter | |||