ADM00458, Evaluation Board for MCP16251 and MCP1640B Synchronous Boost Converters

Reference Design using part MCP16251T-I/CH by Microchip Technology

Manufacturer

Microchip Technology
  • Application Category
    Power Supplies
  • Product Type
    DC to DC Multi-Output Power Supplies

For End Products

  • Power Supplies

Description

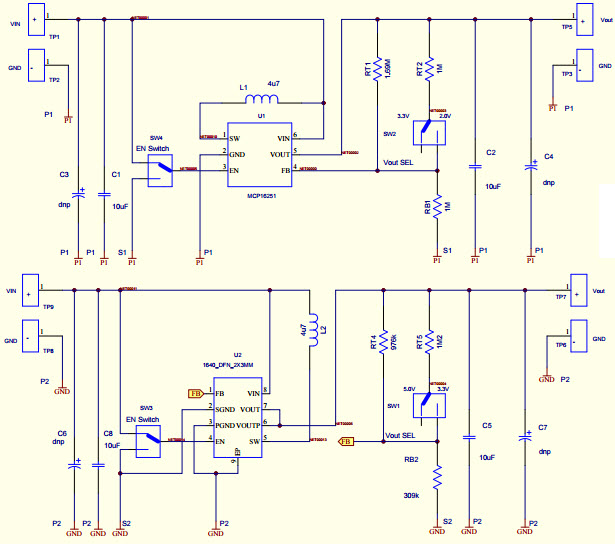
  • ADM00458, Evaluation Board used to evaluate and demonstrate the MCP16251 and MCP1640B Synchronous Boost Converters. This board demonstrates the MCP16251/MCP1640B in two boost-converter applications with multiple output voltages. It can be used to evaluate both package options (SOT-23-6 and 2x3 mm 8-(T)DFN). The MCP16251 and MCP1640B Synchronous Boost Converters Evaluation Board was developed to help engineers reduce the product design cycle time. Three common output voltages can be selected: 2.0V, 3.3V and 5.0V. The output voltage can be changed with a mini-dip switch that changes the external resistor divider. A switch connected to the EN pin is used to enable and disable the converters

Key Features

  • Conversion Type
    DC to DC
  • Input Voltage
    0.35 to 5.5 V
  • Output Voltage
    2|3.3|3.3|5 V
  • Output Current
    0.125@3.3V|0.2@5V A
  • Topology
    Boost

We've updated our privacy policy. Please take a moment to review these changes. By clicking I Agree to Arrow Electronics Terms Of Use  and have read and understand the Privacy Policy and Cookie Policy.

Our website places cookies on your device to improve your experience and to improve our site. Read more about the cookies we use and how to disable them here. Cookies and tracking technologies may be used for marketing purposes.
By clicking “Accept”, you are consenting to placement of cookies on your device and to our use of tracking technologies. Click “Read More” below for more information and instructions on how to disable cookies and tracking technologies. While acceptance of cookies and tracking technologies is voluntary, disabling them may result in the website not working properly, and certain advertisements may be less relevant to you.
We respect your privacy. Read our privacy policy here