ADL5523-EVALZ, Evaluation Board based on ADL5523 400 to 4000 MHz Low Noise RF Amplifier

Reference Design using part ADL5523 by Analog Devices

Manufacturer

Analog Devices
  • Application Category
    Wireless Communication
  • Product Type
    RF Amplifier

Associated Documents

For End Products

  • Radar System

Description

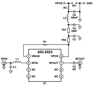
  • ADL5523-EVALZ, Evaluation Board is a fully populated, 4-layer, FR4-based evaluation board. For normal operation it requires a single 5 V/100 mA power supply. The 5V power supply should be connected to the test loops labeled VPOS and GND. Alternatively, the power supply connections may be made via the two pin header, W-1. The RF input is applied to the SMA connector labeled RFIN. The RF output is available at the SMA connector labeled RFOUT

Key Features

  • Operating Frequency
    400 to 4000 MHz
  • Gain
    21.5 dB

We've updated our privacy policy. Please take a moment to review these changes. By clicking I Agree to Arrow Electronics Terms Of Use  and have read and understand the Privacy Policy and Cookie Policy.

Our website places cookies on your device to improve your experience and to improve our site. Read more about the cookies we use and how to disable them here. Cookies and tracking technologies may be used for marketing purposes.
By clicking “Accept”, you are consenting to placement of cookies on your device and to our use of tracking technologies. Click “Read More” below for more information and instructions on how to disable cookies and tracking technologies. While acceptance of cookies and tracking technologies is voluntary, disabling them may result in the website not working properly, and certain advertisements may be less relevant to you.
We respect your privacy. Read our privacy policy here