AD-FMCMOTCON2-EBZ, FMC Motor Drive System Kit with AD-DRVLV2-EBZ Controller Board + AD-DYNO2-EBZ Drive Board
Reference Design using part ADN4662BRZ by Analog Devices
For End Products
- Avionics
- Unmanned Systems
Description
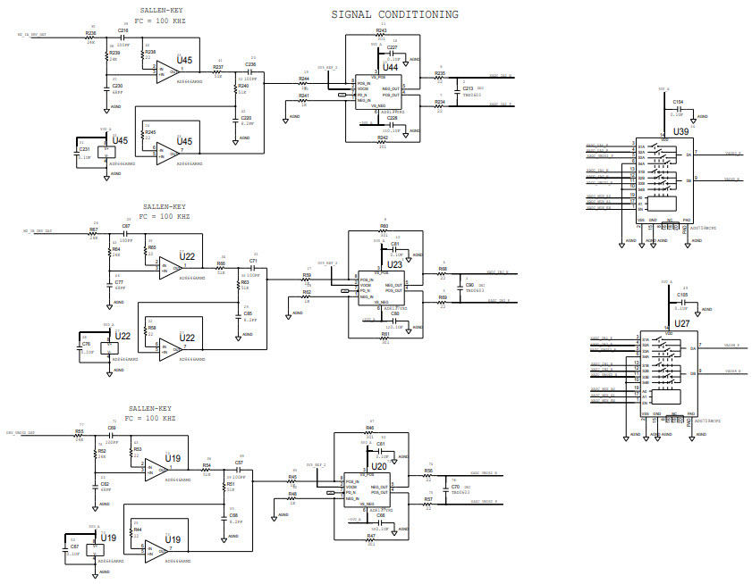
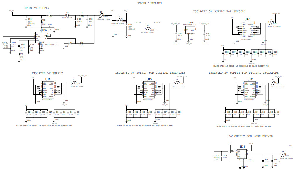
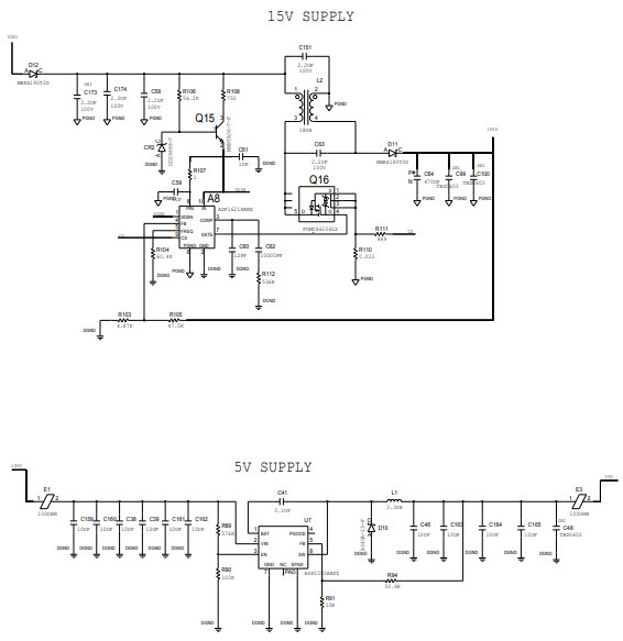
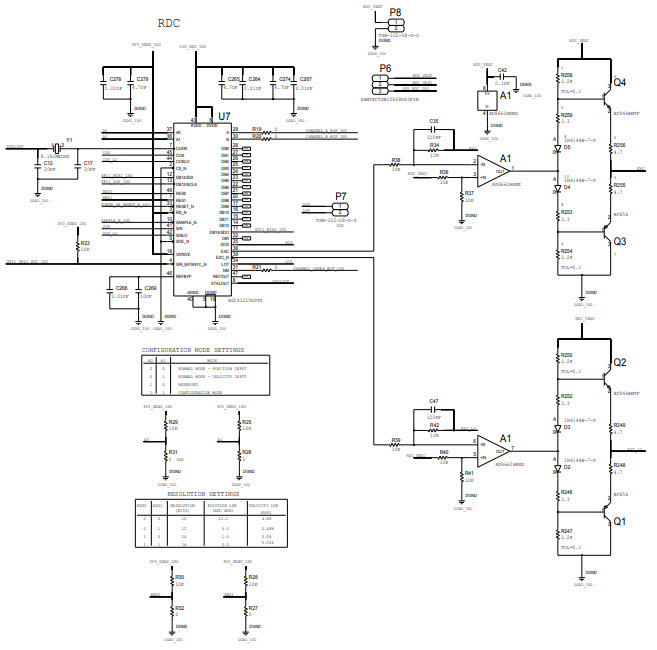
- AD-FMCMOTCON2-EBZ, Motor Drive System Board is designed as a complete high performance servo system on an FPGA Mezzanine Card (FMC) board. AD-FMCMOTCON2-EBZ provides a complete motor drive system that demonstrates efficient and high dynamic control of 3-phase PMSM and induction motors up to 48V and 20A. Designers can run two motors at the same time, with each motor having its separate power supply. The evaluation system incorporates high quality power sources, reliable power, control, & feedback signals isolation, accurate measurement of motor current & voltage signals, high speed interfaces for control signals to allow fast controller response, industrial Ethernet high speed interfaces, single ended Hall, differential Hall, encoder & resolver interfaces, digital position sensors interface, and flexible control with a FPGA/SoC interface. The evaluation kit consists of a controller board and a drive board
Key Features
-
Motor TypeDC Motor|Stepper Motor
Featured Parts (36)
| Part Number | Manufacturer | Type | Description | |||
|---|---|---|---|---|---|---|
|
|
ADR3425ARJZ-R7 | Analog Devices | Voltage References | V-Ref Precision 2.5V 10mA 6-Pin SOT-23 T/R | Buy | |
|
|
ADM2486BRZW | Analog Devices | Bus Line Transceivers | Single Transmitter/Receiver RS-485 16-Pin SOIC W Tube | Buy | |
|
|
ABLS2-8.192MHZ-D4Y-T | Abracon | Crystals | Crystal 8.192MHz ±30ppm (Tol) ±30ppm (Stability) 18pF FUND 80Ohm 2-Pin HC-49/US SMD T/R | Buy | |
|
|
ADA4084-2ARMZ | Analog Devices | Operational Amplifiers - Op Amps | Op Amp Dual Low Noise Amplifier R-R I/O ±15V/30V 8-Pin MSOP Tube | Buy | |
|
|
AD7403BRIZ | Analog Devices | Analog to Digital Converters - ADCs | 1-Channel Single ADC Delta-Sigma 20Msps 16-bit Serial Medical 16-Pin SOIC W Tube | Buy | |
|
|
AD8468WBKSZ-RL | Analog Devices | Linear Comparators | Comparator Single R-R I/P 5.5V Automotive AEC-Q100 6-Pin SC-70 T/R | Buy | |
|
|
ADUM5230ARWZ | Analog Devices | Digital Isolators | Driver 0.1A/0.3A 2-OUT High Side/Low Side/Isolated Gate Driver Half Brdg 16-Pin SOIC W Tube | Buy | |
|
|
74AHC1G08GV,125 | Nexperia | Logic Gates | AND Gate 1-Element 2-IN CMOS 5-Pin TSOP T/R | Buy | |
|
|
AD8137YRZ | Analog Devices | Special Purpose Amplifiers | SP Amp DIFF AMP Single R-R O/P ±6V/12V 8-Pin SOIC N Tube | Buy | |
|
|
ADM7160AUJZ-3.3-R7 | Analog Devices | Linear Regulators | LDO Regulator Pos 3.3V 0.2A 5-Pin TSOT T/R | Buy | |
|
|
ADUM7641CRQZ | Analog Devices | Digital Isolators | Digital Isolator 6-CH 25Mbps 20-Pin QSOP Tube | Buy | |
|
|
AD2S1210DSTZ | Analog Devices | Synchro and Resolver to Digital Converters | Resolver to Digital 16bit Parallel/Serial (4-Wire, SPI) ±5arcmin 48-Pin LQFP Tray | Buy | |