A 16-Bit, 300 kSPS Low Power Successive Approximation ADC System with Optimum Low Power Drive Amplifier for Sub-Nyquist Input Signals Up to 4 kHz
Reference Design using part AD7988-5 by Analog Devices
For End Products
- Automatic Test Equipment
- Communications and Telecom
- Data Acquisition System
- Portable
- Portable Medical Instrumentation
Description
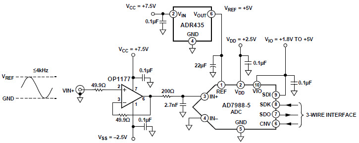
- Circuit is a 16-bit, 300 kSPS successive approximation analog-to-digital converter system that has a drive amplifier that is optimized for a low system power dissipation of 10.75 mW for input signals up to 4 kHz and sampling rates of 300 kSPS
Key Features
-
ADC Type16-Bit, 500 KSPS PulSAR ADC
Featured Parts (22)
| Part Number | Manufacturer | Type | Description | |||
|---|---|---|---|---|---|---|
|
|
ADR435TRZ-EP-R7 | Analog Devices | Voltage References | V-Ref Precision 5V 10mA 8-Pin SOIC N T/R | Buy | |
|
|
ADR435BRMZ | Analog Devices | Voltage References | V-Ref Precision 5V 30mA 8-Pin MSOP Tube | Buy | |
|
|
ADR435TRZ-EP | Analog Devices | Voltage References | V-Ref Precision 5V 10mA 8-Pin SOIC N Tube | Buy | |
|
|
ADR435ARMZ-REEL7 | Analog Devices | Voltage References | V-Ref Precision 5V 30mA 8-Pin MSOP T/R | Buy | |
|
|
ADR435ARZ | Analog Devices | Voltage References | V-Ref Precision 5V 30mA 8-Pin SOIC N Tube | Buy | |
|
|
ADR435ARZ-REEL7 | Analog Devices | Voltage References | V-Ref Precision 5V 30mA 8-Pin SOIC N T/R | Buy | |
|
|
OP1177ARMZ | Analog Devices | Operational Amplifiers - Op Amps | Op Amp Single Precision Amplifier ±15V 8-Pin MSOP Tube | Buy | |
|
|
OP1177ARZ-REEL7 | Analog Devices | Operational Amplifiers - Op Amps | Op Amp Single Precision Amplifier ±15V 8-Pin SOIC N T/R | Buy | |
|
|
OP1177ARZ | Analog Devices | Operational Amplifiers - Op Amps | Op Amp Single Precision Amplifier ±15V 8-Pin SOIC N Tube | Buy | |
|
|
OP1177ARZ-REEL | Analog Devices | Operational Amplifiers - Op Amps | Op Amp Single Precision Amplifier ±15V 8-Pin SOIC N T/R | Buy | |
|
|
ADR435BRZ-REEL7 | Analog Devices | Voltage References | V-Ref Precision 5V 30mA 8-Pin SOIC N T/R | Buy | |
|
|
OP1177ARMZ-REEL | Analog Devices | Operational Amplifiers - Op Amps | Op Amp Single Precision Amplifier ±15V 8-Pin MSOP T/R | Buy | |