16-Bit, 100 kSPS, Low Power Data Acquisition System Optimized for Sub-Nyquist Input Signals up to 1 kHz
Reference Design using part AD7988-1 by Analog Devices
For End Products
- Battery Powered Instrument
- Portable
Description
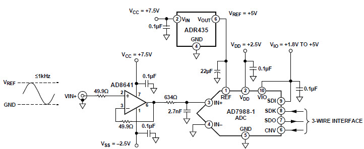
- Data Acquisition System Circuit is a 16-bit, 100 kSPS successive approximation analog-to-digital converter (ADC) system that has a drive amplifier that is optimized for a low system power dissipation of 7.35 mW for input signals up to 1 kHz and sampling rates of 100 kSPS. This approach is highly useful in portable battery powered or multi-channel applications, or where power dissipation is critical. It also provides benefits in applications where the ADC is idle most of the time between conversion bursts
Key Features
-
ADC Type16-Bit, 100 KSPS PulSAR ADC
Featured Parts (18)
| Part Number | Manufacturer | Type | Description | |||
|---|---|---|---|---|---|---|
|
|
ADR435ARMZ | Analog Devices | Voltage References | V-Ref Precision 5V 30mA 8-Pin MSOP Tube | Buy | |
|
|
ADR435ARMZ-REEL7 | Analog Devices | Voltage References | V-Ref Precision 5V 30mA 8-Pin MSOP T/R | Buy | |
|
|
AD8641ARZ | Analog Devices | Operational Amplifiers - Op Amps | Op Amp Single Precision Amplifier R-R O/P ±13V/26V 8-Pin SOIC N Tube | Buy | |
|
|
AD8641AKSZ-REEL7 | Analog Devices | Operational Amplifiers - Op Amps | Op Amp Single Precision Amplifier R-R O/P ±13V/26V 5-Pin SC-70 T/R | Buy | |
|
|
AD8641ARZ-REEL7 | Analog Devices | Operational Amplifiers - Op Amps | Op Amp Single Precision Amplifier R-R O/P ±13V/26V 8-Pin SOIC N T/R | Buy | |
|
|
ADR435TRZ-EP | Analog Devices | Voltage References | V-Ref Precision 5V 10mA 8-Pin SOIC N Tube | Buy | |
|
|
ADR435ARZ | Analog Devices | Voltage References | V-Ref Precision 5V 30mA 8-Pin SOIC N Tube | Buy | |
|
|
ADR435ARZ-REEL7 | Analog Devices | Voltage References | V-Ref Precision 5V 30mA 8-Pin SOIC N T/R | Buy | |
|
|
ADR435TRZ-EP-R7 | Analog Devices | Voltage References | V-Ref Precision 5V 10mA 8-Pin SOIC N T/R | Buy | |
|
|
ADR435BRMZ | Analog Devices | Voltage References | V-Ref Precision 5V 30mA 8-Pin MSOP Tube | Buy | |
|
|
ADR435BRZ-REEL7 | Analog Devices | Voltage References | V-Ref Precision 5V 30mA 8-Pin SOIC N T/R | Buy | |
|
|
ADR435BRMZ-R7 | Analog Devices | Voltage References | V-Ref Precision 5V 30mA 8-Pin MSOP T/R | Buy | |