10-Bit, 10KSPS, 4CH ADC for FAN Motor
Reference Design using part AD7818 by Analog Devices
Associated Documents
- ad7817sr CAD symbol
- ad7818arm CAD symbol
- ad780arz CAD symbol
- ad7817ar CAD symbol
- ad7816ar CAD symbol
- AD7817AR Multisim SPICE
- AD780ANZ CAD/Foot Print
- ad7817bru CAD symbol
- AD780ARZ CAD/Foot Print
- ad7817aru CAD symbol
- AD7818AR Multisim SPICE
- AD7818ARMZ CAD/Foot Print
- ad780br CAD symbol
- ADG714BRU-REEL CAD/Foot Print
- ADG714BRUZ CAD/Foot Print
- ADG714BRUZ-REEL CAD/Foot Print
- ADG714BRUZ-REEL7 CAD/Foot Print
- ad780an CAD symbol
- ad7817br CAD symbol
- ad780crz CAD symbol
- adg714bru CAD symbol
- ADG714BRU-REEL7 CAD/Foot Print
- ad780ar CAD symbol
- AD7818ARZ CAD/Foot Print
- ad780bn CAD symbol
- ad7816arm CAD symbol
- AD780AR Multisim SPICE
- ad7817arz CAD symbol
- ad7817brz CAD symbol
- ad7818ar CAD symbol
- ad780brz CAD symbol
- ADG714BRU Multisim SPICE
- ADG714BRU CAD/Foot Print
For End Products
- Automotive and Transportation
- Data Acquisition System
- FAN Motor
- Industrial Control
- Portable
Description
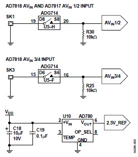
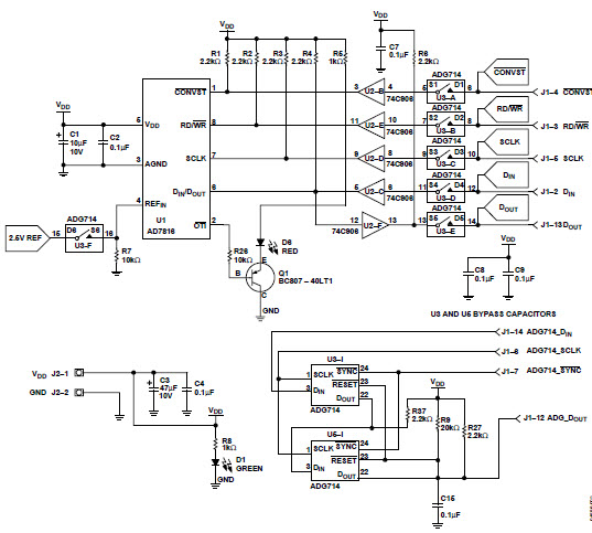
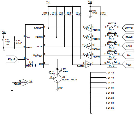
- EVAL-AD7816/7/8EB evaluation board allows AD7816, AD7817, and AD7818 10-bit ADCs with temperature sensors to be quickly and easily evaluated using a personal computer
Key Features
-
ADC Resolution10 Bit
-
ADC Sampling Rate10K SPS
-
Number of Channels4CH
Featured Parts (25)
Part Number | Manufacturer | Type | Description | |||
---|---|---|---|---|---|---|
|
ADG714BRUZ-REEL7 | Analog Devices | Analog Switch Multiplexers | Analog Switch Octal SPST 24-Pin TSSOP T/R | Buy | |
|
AD7817BRZ-REEL7 | Analog Devices | Analog to Digital Converters - ADCs | 4-Channel Single ADC SAR 100ksps 10-bit Serial 16-Pin SOIC N T/R | Buy | |
|
AD780BRZ-REEL | Analog Devices | Voltage References | V-Ref Programmable 2.5V/3V 10mA 8-Pin SOIC N T/R | Buy | |
|
AD780BNZ | Analog Devices | Voltage References | V-Ref Programmable 2.5V/3V 10mA 8-Pin PDIP N Tube | Buy | |
|
AD780CRZ-REEL7 | Analog Devices | Voltage References | V-Ref Programmable 2.5V/3V 10mA 8-Pin SOIC N T/R | Buy | |
|
ADG714BRUZ | Analog Devices | Analog Switch Multiplexers | Analog Switch Octal SPST 24-Pin TSSOP Tube | Buy | |
|
AD7817ARZ-REEL7 | Analog Devices | Analog to Digital Converters - ADCs | 4-Channel Single ADC SAR 100ksps 10-bit Serial 16-Pin SOIC N T/R | Buy | |
|
AD7817BRUZ | Analog Devices | Analog to Digital Converters - ADCs | 4-Channel Single ADC SAR 100ksps 10-bit Serial 16-Pin TSSOP Tube | Buy | |
|
AD780CRZ | Analog Devices | Voltage References | V-Ref Programmable 2.5V/3V 10mA 8-Pin SOIC N Tube | Buy | |
|
ADG714BCPZ-REEL7 | Analog Devices | Analog Switch Multiplexers | Analog Switch Octal SPST 24-Pin LFCSP EP T/R | Buy | |
|
AD7817ARUZ-REEL7 | Analog Devices | Analog to Digital Converters - ADCs | 4-Channel Single ADC SAR 100ksps 10-bit Serial 16-Pin TSSOP T/R | Buy | |
|
ADG714BRUZ-REEL | Analog Devices | Analog Switch Multiplexers | Analog Switch Octal SPST 24-Pin TSSOP T/R | Buy |