1-Cell, Lithium-Ion Battery Charger for Bluetooth
Reference Design using part MAX1507 by Analog Devices
For End Products
- Bluetooth
- Cellular Phone
- Cordless Phone
- Digital Camera
- Docking Station
- MP3 Player
- Personal Digital Assistant
- USB Wireless
Description
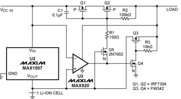
- Battery charging ICs such as the MAX1507, Which does not provide a POK output. The comparator provides a POK output by comparing VDC IN to the battery voltage
Key Features
-
Battery TypeLithium-Ion
-
Number of Battery Cells1
Featured Parts (12)
| Part Number | Manufacturer | Type | Description | |||
|---|---|---|---|---|---|---|
|
|
MAX920ESA+ | Analog Devices | Linear Comparators | Comparator Single R-R I/O 5.5V 8-Pin SOIC N Tube | Buy | |
|
|
MAX920ESA+T | Analog Devices | Linear Comparators | Comparator Single R-R I/O 5.5V 8-Pin SOIC N T/R | Buy | |
|
|
MAX920ESA+ | Analog Devices | Linear Comparators | Comparator Single R-R I/O 5.5V 8-Pin SOIC N Tube | Buy | |
|
|
MAX920EUK+T | Analog Devices | Linear Comparators | Comparator Single R-R I/O 5.5V 5-Pin SOT-23 T/R | Buy | |
|
|
MAX920EUK+ | Analog Devices | Linear Comparators | Comparator Single R-R I/O 5.5V 5-Pin SOT-23 T/R | Buy | |
|
|
MAX920EUK+ | Analog Devices | Linear Comparators | Comparator Single R-R I/O 5.5V 5-Pin SOT-23 T/R | Buy | |
|
|
MAX920ESA+T | Analog Devices | Linear Comparators | Comparator Single R-R I/O 5.5V 8-Pin SOIC N T/R | Buy | |
|
|
MAX920EUK+T | Analog Devices | Linear Comparators | Comparator Single R-R I/O 5.5V 5-Pin SOT-23 T/R | Buy | |
|
|
MAX1507ETA+T | Analog Devices | Battery Management ICs | Linear Battery Charger Li-Ion 800mA 4.2V 8-Pin TDFN EP T/R | Buy | |
|
|
MAX1507ETA+ | Analog Devices | Battery Management ICs | Linear Battery Charger Li-Ion/Li-Pol 800mA 4.2V 8-Pin TDFN EP T/R | Buy | |
|
|
MAX1507ETA+ | Analog Devices | Battery Management ICs | Linear Battery Charger Li-Ion/Li-Pol 800mA 4.2V 8-Pin TDFN EP T/R | Buy | |
|
|
MAX1507ETA+T | Analog Devices | Battery Management ICs | Linear Battery Charger Li-Ion 800mA 4.2V 8-Pin TDFN EP T/R | Buy | |