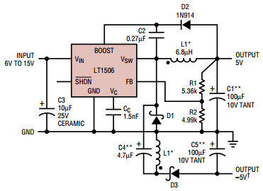
Typical Application Circuit for LT1506CR-3.3 Dual Output SEPIC Converter

Analog Devices이 부품 LT1506CR-3.3 을 사용하는 참조 설계

Manufacturer

Analog Devices
  • 응용 프로그램 카테고리
    Power Supplies
  • 제품 유형
    DC to DC Single Output Power Supplies

최종 제품의 경우

  • Battery Charger
  • Battery Powered Systems
  • Distributed Power System
  • Portable Computers

Description

  • Typical Application Circuit for LT1506CR-3.3 Dual Output SEPIC Converter. The LT1506 is a 500kHz monolithic buck mode switching regulator functionally identical to the LT1374 but optimized for lower input voltage applications. It will operate over a 4V to 15V input range compared with 5.5V to 25V for the LT1374. A 4.5A switch is included on the die along with all the necessary oscillator, control and logic circuitry

최종 제품의 경우

  • Conversion Type
    DC to DC
  • Input Voltage
    6 to 15 V
  • Output Voltage
    ±5 V
  • Output Current
    4 A
  • Topology
    SEPIC

개인정보 보호정책이 업데이트되었습니다. 잠시 시간을 내어 변경사항을 검토하시기 바랍니다. 동의를 클릭하면 Arrow Electronics 개인정보 보호정책 및 이용 조건에 동의하는 것입니다.

당사의 웹사이트에서는 사용자의 경험 향상과 사이트 개선을 위해 사용자의 기기에 쿠키를 저장합니다. 당사에서 사용하는 쿠키 및 쿠키 비활성화 방법에 대해 자세히 알아보십시오. 쿠키와 추적 기술은 마케팅 목적으로 사용될 수 있습니다. '동의'를 클릭하면 기기에 쿠키를 배치하고 추적 기술을 사용하는 데 동의하는 것입니다. 쿠키 및 추적 기술을 해제하는 방법에 대한 자세한 내용과 지침을 알아보려면 아래의 '자세히 알아보기'를 클릭하십시오. 쿠키 및 추적 기술 수락은 사용자의 자발적 선택이지만, 웹사이트가 제대로 작동하지 않을 수 있으며 사용자와 관련이 적은 광고가 표시될 수 있습니다. Arrow는 사용자의 개인정보를 존중합니다. 여기에서 당사의 개인정보 보호정책을 읽을 수 있습니다.