Filters
| Description | Released By | For Application | For End Products | |||
|---|---|---|---|---|---|---|
AN38200.6 to 3.6V DC to DC Single Output Power Supply for Flash Card |
NXP Semiconductors | Power Supplies | DDR Memory, Flash Card | |||
LX7302_Typical ApplicationTypical Application for LX7302 Step-Down DC-DC Controller (AMD Pisces MR) |
Microchip Technology | Power Supplies | Notebook, DDR Memory, DSP Cores | |||
AH-531.8V, 1.8V DC to DC Multi-Output Power Supply for DDR Memory |
Microchip Technology | Power Drivers | DDR Memory | |||
ONS321B12VGEVB |
onsemi | Power Supplies | Servers, Desktop PC, DDR Memory | |||
FCDC00082ADP1829 PWM buck controller uses 15.2 V to 16.8 V for the input voltage |
Analog Devices | Power Supplies | Set-Top Box, Medical Imaging, DDR Memory, Printers | |||
ADP1752-1.5-EVALZADP1752-1.5-EVALZ, Evaluation Board for the ADP1752 linear regulator |
Analog Devices | Power Supplies | Instrumentation and Measurement, Data Acquisition System, Servers, Processor Power Management, Telecom Power Supply, Wired Networking, DDR Memory | |||
ADP1706-3.3-EVALZ3.3V DC to DC Single Output Power Supply for Instrumentation |
Analog Devices | Power Supplies | Notebook, Laptop, Instrumentation and Measurement, Data Acquisition System, Processor Power Management, Telecom Power Supply, Wired Networking, DDR Memory | |||
AN10532.5V DC to DC Single Output Power Supply for Desktops and Servers |
Analog Devices | Power Supplies | Set-Top Box, DDR Memory, Graphics Card, Desktop PC Power Supply, Game Console, Desktops and Servers | |||
DN281FLTC3717, High Efficiency 10A LTC3717 VTT Supply from VDD Input |
Analog Devices | Power Supplies | DDR Memory | |||
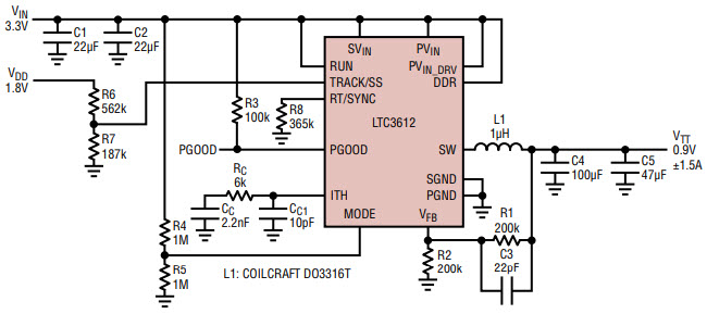
LTC3612_Typical Application |
Analog Devices | Power Supplies | Power Supplies, Portable Computers, DDR Memory, Distributed Power System, Handheld Electronics | |||
LTC3612_Typical Application |
Analog Devices | Power Supplies | Power Supplies, Portable Computers, DDR Memory, Distributed Power System, Handheld Electronics | |||
LTC3612_Typical Application |
Analog Devices | Power Supplies | Power Supplies, Portable Computers, DDR Memory, Distributed Power System, Handheld Electronics | |||
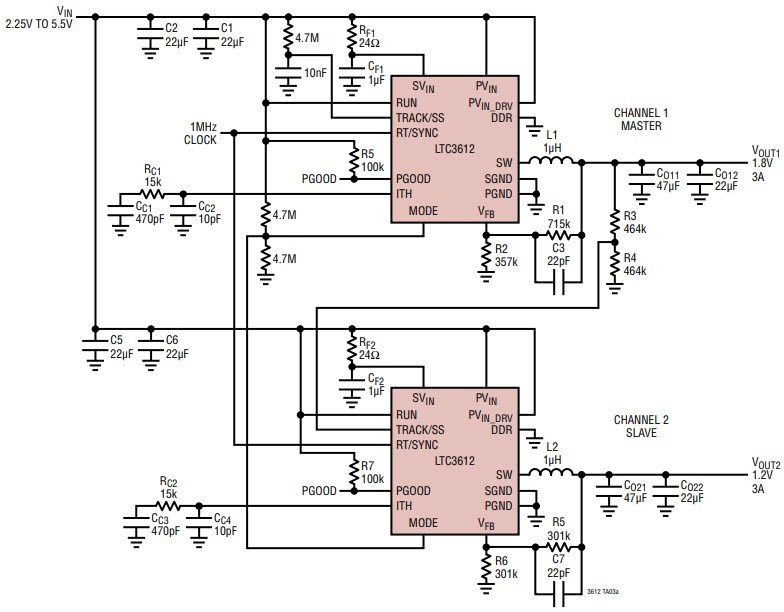
LTC3612_Typical ApplicationTypical Application Using LTC3612MPFE 3A, 4MHz Monolithic Synchronous Step-Down Converter |
Analog Devices | Power Supplies | Power Supplies, Portable Computers, DDR Memory, Distributed Power System, Handheld Electronics | |||
LTC3612_Typical ApplicationTypical Application Using LTC3612HFE 3A, 4MHz Monolithic Synchronous Step-Down Converter |
Analog Devices | Power Supplies | Power Supplies, Portable Computers, DDR Memory, Distributed Power System, Handheld Electronics | |||
LTC3612_Typical Application |
Analog Devices | Power Supplies | Power Supplies, Portable Computers, DDR Memory, Distributed Power System, Handheld Electronics | |||
LTC3612_Typical Application |
Analog Devices | Power Supplies | Power Supplies, Portable Computers, DDR Memory, Distributed Power System, Handheld Electronics | |||
LTC3612_Typical Application |
Analog Devices | Power Supplies | Power Supplies, Portable Computers, DDR Memory, Distributed Power System, Handheld Electronics | |||
LTC3612_Typical Application |
Analog Devices | Power Supplies | Power Supplies, Portable Computers, DDR Memory, Distributed Power System, Handheld Electronics | |||
LTC3612_Typical Application |
Analog Devices | Power Supplies | Power Supplies, Portable Computers, DDR Memory, Distributed Power System, Handheld Electronics | |||
LTC3612_Typical Application |
Analog Devices | Power Supplies | Power Supplies, Portable Computers, DDR Memory, Distributed Power System, Handheld Electronics | |||