UCC3809EVM, Evaluation Module for 10-Watt Flyback Converter Using the UCC3809

Diseño de referencia usando la pieza UCC3809P-2 de Texas Instruments

Fabricante

Texas Instruments
  • Categoría de aplicaciones
    Suministros de energía
  • Tipo de producto
    Suministros de energía una sola salida de CC a CC

Para productos finales

  • Telecom DC to DC Converter

Descripción

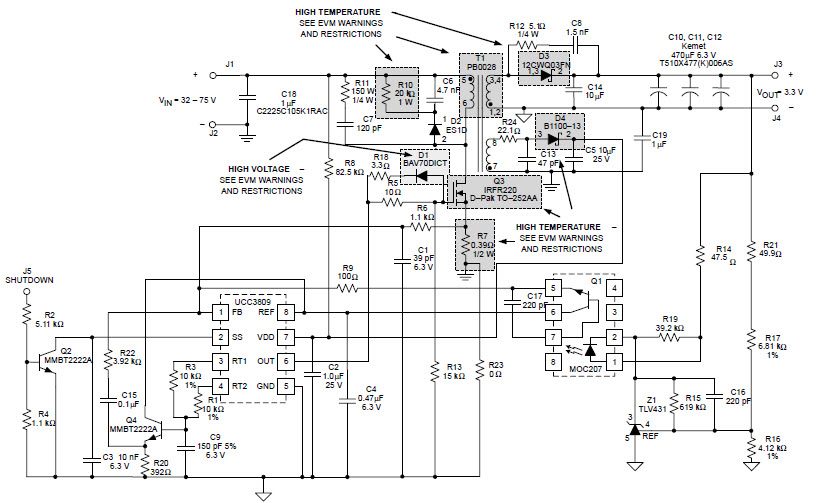
  • UCC3809EVM, Evaluation Module is an isolated 10-W, 3.3-V converter designed for telecom input voltages, nominally -48 Vdc, but ranging from -32 Vdc to -75 Vdc. The UCC3809 economy primary-side controller is used as the pulse-width modulator (PWM), combined with a TLV431 low-voltage adjustable-precision shunt regulator on the secondary side. The nominal switching frequency for this converter is approximately 400 kHz. The UCC3809 is configured with a 50% duty-cycle clamp

Características clave

  • Conversion Type
    DC to DC
  • Input Voltage
    32 to 75 V
  • Output Voltage
    3.3 V
  • Output Current
    3.3 A
  • Output Power
    10 W
  • Efficiency
    75 %
  • Topology
    Flyback

Hemos actualizado nuestra política de privacidad. Por favor tome un momento para revisar estos cambios. Al hacer clic en Acepto, usted está de acuerdo con la Politica de Privacidad de Arrow Electronics y sus condiciones de uso.

Nuestro sitio Web coloca cookies en su dispositivo para mejorar su experiencia y nuestro sitio. Lea más sobre las cookies que utilizamos y cómo desactivarlas aquió. Es posible que se utilicen las cookies y tecnologías de seguimiento con fines de marketing.
Al hacer clic en "Aceptar", usted está consintiendo la colocación de cookies en su dispositivo y el uso de tecnologías de seguimiento. Haga clic en "Leer más" a continuación para obtener más información e instrucciones sobre cómo desactivar las cookies y tecnologías de seguimiento. Si bien la aceptación de cookies y tecnologías de seguimiento es voluntaria, la desactivación de estos puede resultar en que el sitio web no funcione correctamente, y es posible que ciertos anuncios sean menos relevantes para usted.
Respetamos su privacidad. Lea nuestra política de privacidad aquió