PMP9380, Synchronous Inverting Buck Converter Application Reference Design

Diseño de referencia usando la pieza LM46002PWP de Texas Instruments

Fabricante

Texas Instruments
  • Categoría de aplicaciones
    Suministros de energía
  • Tipo de producto
    Suministros de energía una sola salida de CC a CC

Descripción

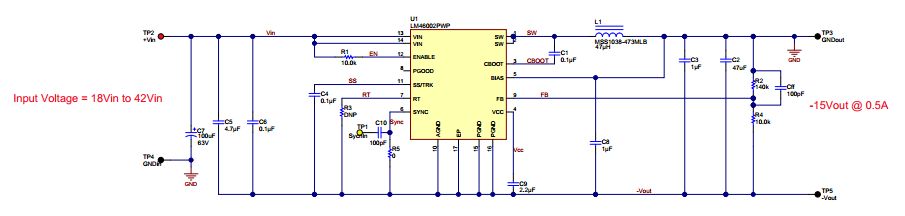
  • PMP9380, Synchronous Inverting Buck Converter Application Reference Design. The PMP9380 reference design is a Synchronous Inverting Buck Converter using the LM46002 Synchronous Buck Regulator IC. The design accepts an input voltage of 18Vin to 42Vin and provides an output of -15V capable of supplying a maximum current of 0.5A to the load. This design was built on a 4-layer board (1 oz. copper on top and bottom layers and 0.5 oz. copper on two inner layers). Tests in this report were performed at 18Vin, 30Vin and 42Vin

Características clave

  • Conversion Type
    DC to DC
  • Input Voltage
    18 to 42 V
  • Output Voltage
    -15 V
  • Output Current
    0.5 A
  • Topology
    Buck

Hemos actualizado nuestra política de privacidad. Por favor tome un momento para revisar estos cambios. Al hacer clic en Acepto, usted está de acuerdo con la Politica de Privacidad de Arrow Electronics y sus condiciones de uso.

Nuestro sitio Web coloca cookies en su dispositivo para mejorar su experiencia y nuestro sitio. Lea más sobre las cookies que utilizamos y cómo desactivarlas aquió. Es posible que se utilicen las cookies y tecnologías de seguimiento con fines de marketing.
Al hacer clic en "Aceptar", usted está consintiendo la colocación de cookies en su dispositivo y el uso de tecnologías de seguimiento. Haga clic en "Leer más" a continuación para obtener más información e instrucciones sobre cómo desactivar las cookies y tecnologías de seguimiento. Si bien la aceptación de cookies y tecnologías de seguimiento es voluntaria, la desactivación de estos puede resultar en que el sitio web no funcione correctamente, y es posible que ciertos anuncios sean menos relevantes para usted.
Respetamos su privacidad. Lea nuestra política de privacidad aquió