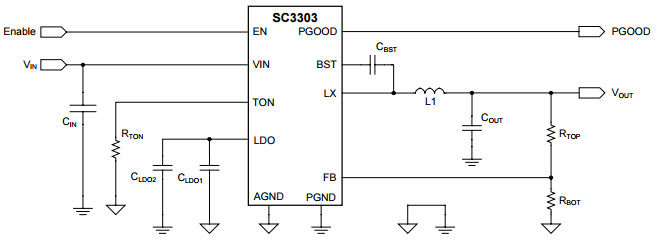
Typical Application for SC3303 3A EcoSpeed Step-Down Regulator with LDO and Ultrasonic Power Save

Reference Design using part SC3303 by Semtech

Manufacturer

Semtech
  • Application Category
    Power Supplies
  • Product Type
    DC to DC Single Output Power Supplies

For End Products

  • Power Supplies

Description

  • Typical Application for the SC3303 is an integrated, synchronous 3A EcoSpeed step-down regulator. It incorporates advanced, patented adaptive on-time architecture to achieve bestin-class dynamic performance using point-of-load applications. The input voltage range is 5.5V to 28V with a programmable output voltage from 0.75V up to 7.5V. The device features an internal LDO and ultrasonic PSAVE mode for high efficiency across the output load range

Key Features

  • Conversion Type
    DC to DC
  • Topology
    Buck

We've updated our privacy policy. Please take a moment to review these changes. By clicking I Agree to Arrow Electronics Terms Of Use  and have read and understand the Privacy Policy and Cookie Policy.

Our website places cookies on your device to improve your experience and to improve our site. Read more about the cookies we use and how to disable them here. Cookies and tracking technologies may be used for marketing purposes.
By clicking “Accept”, you are consenting to placement of cookies on your device and to our use of tracking technologies. Click “Read More” below for more information and instructions on how to disable cookies and tracking technologies. While acceptance of cookies and tracking technologies is voluntary, disabling them may result in the website not working properly, and certain advertisements may be less relevant to you.
We respect your privacy. Read our privacy policy here