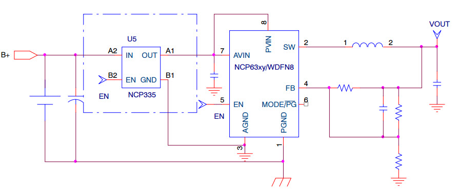
Typical Application for NCP335 2A Ultra-Small Controlled Load Switch with Auto-Discharge Path

Reference Design using part NCP335 by onsemi

Manufacturer

onsemi
  • Application Category
    Power Drivers
  • Product Type
    MOSFET Power Driver

For End Products

  • Digital Camera
  • GPS
  • Portable
  • Smart Phone
  • Tablet

Description

  • Typical Application for NCP335 is a low Ron MOSFET controlled by external logic pin, allowing optimization of battery life and portable device autonomy. Proposed in wide input voltage range from 1.2V to 5.5V and a very small 0.96 x 0.96 mm WLCSP4, 0.5 mm pitch

Key Features

  • Input Voltage
    1.2 to 5.5 V

We've updated our privacy policy. Please take a moment to review these changes. By clicking I Agree to Arrow Electronics Terms Of Use  and have read and understand the Privacy Policy and Cookie Policy.

Our website places cookies on your device to improve your experience and to improve our site. Read more about the cookies we use and how to disable them here. Cookies and tracking technologies may be used for marketing purposes.
By clicking “Accept”, you are consenting to placement of cookies on your device and to our use of tracking technologies. Click “Read More” below for more information and instructions on how to disable cookies and tracking technologies. While acceptance of cookies and tracking technologies is voluntary, disabling them may result in the website not working properly, and certain advertisements may be less relevant to you.
We respect your privacy. Read our privacy policy here