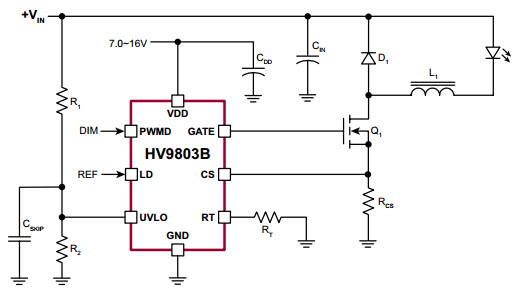
Typical Application for HV9803B LED Driver I with Average-Mode Constant Current Control

Reference Design using part HV9803B by Microchip Technology

Manufacturer

Microchip Technology
  • Application Category
    Lighting
  • Product Type
    General LED Driver

For End Products

  • LCD Backlighting
  • LED Lighting

Description

  • Typical Application for HV9803B LED Driver I with Average-Mode Constant Current Control. The HV9803B is an open-loop, Average-mode current control LED driver IC operating in a constant Off-time mode. The IC features ±2% current accuracy and tight line and load regulation of the LED current without any need for loop compensation or high-side current sensing. Its auto-zero circuit cancels the effect of both the input offset voltage and the propagation delay in the current sense comparator

We've updated our privacy policy. Please take a moment to review these changes. By clicking I Agree to Arrow Electronics Terms Of Use  and have read and understand the Privacy Policy and Cookie Policy.

Our website places cookies on your device to improve your experience and to improve our site. Read more about the cookies we use and how to disable them here. Cookies and tracking technologies may be used for marketing purposes.
By clicking “Accept”, you are consenting to placement of cookies on your device and to our use of tracking technologies. Click “Read More” below for more information and instructions on how to disable cookies and tracking technologies. While acceptance of cookies and tracking technologies is voluntary, disabling them may result in the website not working properly, and certain advertisements may be less relevant to you.
We respect your privacy. Read our privacy policy here