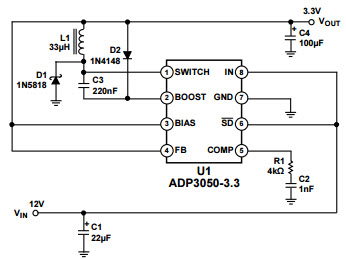
Typical Application for ADP3050 1A High Voltage Step-Down Switching Regulator

Reference Design using part ADP3050 by Analog Devices

Manufacturer

Analog Devices
  • Application Category
    Power Supplies
  • Product Type
    DC to DC Single Output Power Supplies

For End Products

  • Automotive Systems
  • Battery Charger
  • Industrial
  • Linear Regulators
  • PC Peripherals
  • Power Supplies

Description

  • Typical Application for ADP3050 1A High Voltage Step-Down Switching Regulator. The ADP3050 is a current mode monolithic buck (step down) PWM switching regulator that contains a high current 1 A power switch and all control, logic, and protection functions

Key Features

  • Conversion Type
    DC to DC
  • Topology
    Buck

We've updated our privacy policy. Please take a moment to review these changes. By clicking I Agree to Arrow Electronics Terms Of Use  and have read and understand the Privacy Policy and Cookie Policy.

Our website places cookies on your device to improve your experience and to improve our site. Read more about the cookies we use and how to disable them here. Cookies and tracking technologies may be used for marketing purposes.
By clicking “Accept”, you are consenting to placement of cookies on your device and to our use of tracking technologies. Click “Read More” below for more information and instructions on how to disable cookies and tracking technologies. While acceptance of cookies and tracking technologies is voluntary, disabling them may result in the website not working properly, and certain advertisements may be less relevant to you.
We respect your privacy. Read our privacy policy here