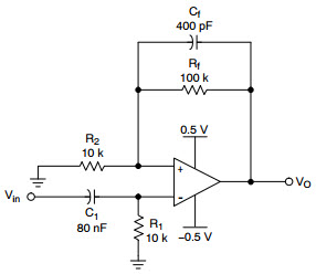
Typical Application Circuit for NCS2001SN1T1G 0.9V Single Supply Op-Amp Voice band Filter

Reference Design using part NCS2001SN1T1G by onsemi

Manufacturer

onsemi
  • Application Category
    Amplifiers and Comparators
  • Product Type
    Analog Amplification

For End Products

  • Battery Powered Systems
  • Camcorder
  • Cellular Phone
  • Digital Camera
  • Game Console
  • Handheld Electronics
  • Pager
  • Personal Digital Assistant

Description

  • Typical Application Circuit for NCS2001SN1T1G 0.9V Single Supply Op-Amp Voice band Filter. The NCS2001 is an industry first sub-one voltage operational amplifier that features a rail-to-rail common mode input voltage range, along with rail-to-rail output drive capability. This amplifier is guaranteed to be fully operational down to 0.9V, providing an ideal solution for powering applications from a single cell Nickel Cadmium (NiCd) or Nickel Metal Hydride (NiMH) battery

Key Features

  • Number of Supplies
    Single
  • Supply Voltage
    0.9 V

We've updated our privacy policy. Please take a moment to review these changes. By clicking I Agree to Arrow Electronics Terms Of Use  and have read and understand the Privacy Policy and Cookie Policy.

Our website places cookies on your device to improve your experience and to improve our site. Read more about the cookies we use and how to disable them here. Cookies and tracking technologies may be used for marketing purposes.
By clicking “Accept”, you are consenting to placement of cookies on your device and to our use of tracking technologies. Click “Read More” below for more information and instructions on how to disable cookies and tracking technologies. While acceptance of cookies and tracking technologies is voluntary, disabling them may result in the website not working properly, and certain advertisements may be less relevant to you.
We respect your privacy. Read our privacy policy here