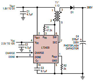
Typical Application Circuit for LT3420 Photoflash Charging Circuit Uses Small Transformer

Reference Design using part LT3420EMS by Analog Devices

Manufacturer

Analog Devices
  • Application Category
    Power Supplies
  • Product Type
    DC to DC Multi-Output Power Supplies

For End Products

  • Digital Camera
  • Flash Camera
  • Power Supplies

Description

  • Typical Application Circuit for LT3420 Photoflash Charging Circuit Uses Small Transformer. The LT3420 charge high voltage photoflash capacitors quickly and efficiently. Designed for use in both Digital and film cameras, these devices use a flyback topology to achieve efficiencies up to four times better than competing flash modules. A unique adaptive off-time control algorithm maintains current-limited continuous mode transformer operation throughout the entire charge cycle, eliminating the high inrush current often found in modules

Key Features

  • Conversion Type
    DC to DC
  • Input Voltage
    1.8 to 5 V
  • Efficiency
    75 %

We've updated our privacy policy. Please take a moment to review these changes. By clicking I Agree to Arrow Electronics Terms Of Use  and have read and understand the Privacy Policy and Cookie Policy.

Our website places cookies on your device to improve your experience and to improve our site. Read more about the cookies we use and how to disable them here. Cookies and tracking technologies may be used for marketing purposes.
By clicking “Accept”, you are consenting to placement of cookies on your device and to our use of tracking technologies. Click “Read More” below for more information and instructions on how to disable cookies and tracking technologies. While acceptance of cookies and tracking technologies is voluntary, disabling them may result in the website not working properly, and certain advertisements may be less relevant to you.
We respect your privacy. Read our privacy policy here