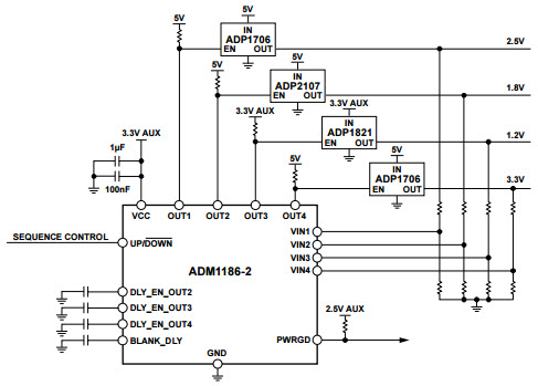
Typical Application Circuit for ADM1186-1ARQZ Up and Down Sequencer and Monitor with Programmable Timing

Reference Design using part ADM1186-1ARQZ by Analog Devices

Manufacturer

Analog Devices
  • Application Category
    Power Management
  • Product Type
    Microprocessor Power Supervisory

For End Products

  • Desktop PC
  • Notebook
  • Servers
  • System Monitoring and Control
  • Telecommunications Equipment

Description

  • Typical Application Circuit for ADM1186-1ARQZ Up and Down Sequencer and Monitor with Programmable Timing. The ADM1186-1 is integrated, four-channel voltage monitoring and sequencing devices. A 2.7V to 5.5V power supply is required on the VCC pin for power

We've updated our privacy policy. Please take a moment to review these changes. By clicking I Agree to Arrow Electronics Terms Of Use  and have read and understand the Privacy Policy and Cookie Policy.

Our website places cookies on your device to improve your experience and to improve our site. Read more about the cookies we use and how to disable them here. Cookies and tracking technologies may be used for marketing purposes.
By clicking “Accept”, you are consenting to placement of cookies on your device and to our use of tracking technologies. Click “Read More” below for more information and instructions on how to disable cookies and tracking technologies. While acceptance of cookies and tracking technologies is voluntary, disabling them may result in the website not working properly, and certain advertisements may be less relevant to you.
We respect your privacy. Read our privacy policy here