TPS62110EVM-346, TPS62110, 0.5A to 1.5A Low Profile White LED Driver Configuration Evaluation Module
Reference Design using part TPS62110RSA by Texas Instruments
Associated Documents
For End Products
- Handheld POS Scanner
- Personal Digital Assistant
Description
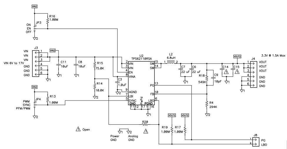
- TPS62110EVM-346, TPS62110, 0.5A to 1.5A Low Profile White LED Driver Configuration Evaluation Module. The EVM features two independent circuits, one demonstrates the device as a typical voltage regulator and a second demonstrates the circuit as a current regulator driving a white LED (WLED)
Key Features
-
Input Voltage5 to 17 V
-
Output Voltage3.3 V
-
Output Current1.5 A
-
Number of Derived Elements1
Featured Parts (19)
| Part Number | Manufacturer | Type | Description | |||
|---|---|---|---|---|---|---|
|
|
TL431AIDR | Texas Instruments | Voltage References | V-Ref Adjustable 2.495V to 36V 100mA 8-Pin SOIC T/R | Buy | |
|
|
TL431AIDCKT | Texas Instruments | Voltage References | V-Ref Adjustable 2.495V to 36V 100mA 6-Pin SC-70 T/R | Buy | |
|
|
TL431AIDBVR | Texas Instruments | Voltage References | V-Ref Adjustable 2.495V to 36V 100mA 5-Pin SOT-23 T/R | Buy | |
|
|
TL431AID | Texas Instruments | Voltage References | V-Ref Adjustable 2.495V to 36V 100mA 8-Pin SOIC Tube | Buy | |
|
|
TL431AIDBZTG4 | Texas Instruments | Voltage References | V-Ref Adjustable 2.495V to 36V 100mA 3-Pin SOT-23 T/R | Buy | |
|
|
TL431AIDCKR | Texas Instruments | Voltage References | V-Ref Adjustable 2.495V to 36V 100mA 6-Pin SC-70 T/R | Buy | |
|
|
TL431AIDBZR | Texas Instruments | Voltage References | V-Ref Adjustable 2.495V to 36V 100mA 3-Pin SOT-23 T/R | Buy | |
|
|
TL431AIDCKTG4 | Texas Instruments | Voltage References | V-Ref Adjustable 2.495V to 36V 100mA 6-Pin SC-70 T/R | Buy | |
|
|
TL431AIDBZT | Texas Instruments | Voltage References | V-Ref Adjustable 2.495V to 36V 100mA 3-Pin SOT-23 T/R | Buy | |
|
|
TL431AIDBZT | Texas Instruments | Voltage References | V-Ref Adjustable 2.495V to 36V 100mA 3-Pin SOT-23 T/R | Buy | |
|
|
TL431AIDBZRG4 | Texas Instruments | Voltage References | V-Ref Adjustable 2.495V to 36V 100mA 3-Pin SOT-23 T/R | Buy | |
|
|
TL431AIDBVT | Texas Instruments | Voltage References | V-Ref Adjustable 2.495V to 36V 100mA 5-Pin SOT-23 T/R | Buy | |