TIDC-MINI-BLUETOOTH-LOW-ENERGY-BROADCASTER, Mini Bluetooth Low Energy Broadcaster Reference Design

Reference Design using part CC2543RHMR by Texas Instruments

Manufacturer

Texas Instruments
  • Application Category
    Wireless Communication
  • Product Type
    Wireless Systems

For End Products

  • Handsets
  • Smart Phone

Description

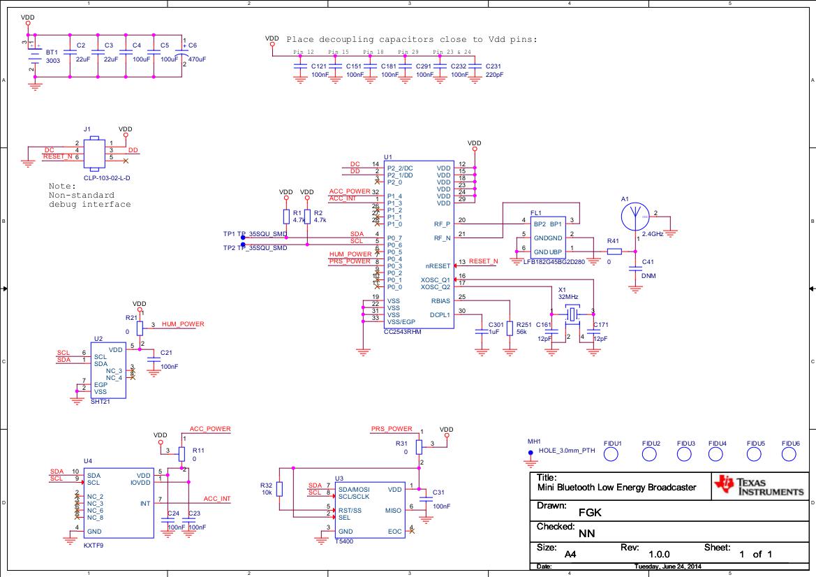
  • TIDC-MINI-BLUETOOTH-LOW-ENERGY-BROADCASTER, Mini Bluetooth Low Energy Broadcaster Reference Design is an example of using the SimpleLink Bluetooth Smart CC2543 low-cost proprietary RF wireless MCU as a broadcaster. The board has several sensors and runs off a CR2032coin cell battery. Combined with the example software and the Bluetooth Smart app, the board will work as a weather station broadcaster as an example application

We've updated our privacy policy. Please take a moment to review these changes. By clicking I Agree to Arrow Electronics Terms Of Use  and have read and understand the Privacy Policy and Cookie Policy.

Our website places cookies on your device to improve your experience and to improve our site. Read more about the cookies we use and how to disable them here. Cookies and tracking technologies may be used for marketing purposes.
By clicking “Accept”, you are consenting to placement of cookies on your device and to our use of tracking technologies. Click “Read More” below for more information and instructions on how to disable cookies and tracking technologies. While acceptance of cookies and tracking technologies is voluntary, disabling them may result in the website not working properly, and certain advertisements may be less relevant to you.
We respect your privacy. Read our privacy policy here