TIDA-00731, IEC ESD, EFT and Surge Protected RS-485 Reference Design

Reference Design using part SN65HVD82D by Texas Instruments

Manufacturer

Texas Instruments
  • Application Category
    Interface
  • Product Type
    RS-485 Interface

For End Products

  • Encoder
  • E-Power Meter
  • Industrial Automation HMI
  • Surveillance and Security System

Description

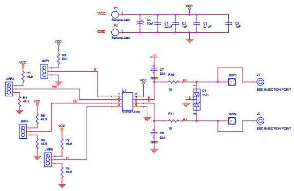
  • TIDA-00731, IEC ESD, EFT and Surge Protected RS-485 Reference Design. The TIDA-00731 is a reference design examining how to protect an RS-485 bus against lethal transient waveforms such as IEC ESD, IEC EFT and IEC surge. The reference design shows the level of protection that can be achieved through the implementation of an external protection scheme on the bus lines of a standard RS-485 transceiver as well as a RS-485 transceiver with integrated IEC protection

Key Features

  • Interface Standards
    RS-485
  • ESD Protection
    5
  • Functions
    Line Transmitter/Receiver

We've updated our privacy policy. Please take a moment to review these changes. By clicking I Agree to Arrow Electronics Terms Of Use  and have read and understand the Privacy Policy and Cookie Policy.

Our website places cookies on your device to improve your experience and to improve our site. Read more about the cookies we use and how to disable them here. Cookies and tracking technologies may be used for marketing purposes.
By clicking “Accept”, you are consenting to placement of cookies on your device and to our use of tracking technologies. Click “Read More” below for more information and instructions on how to disable cookies and tracking technologies. While acceptance of cookies and tracking technologies is voluntary, disabling them may result in the website not working properly, and certain advertisements may be less relevant to you.
We respect your privacy. Read our privacy policy here