STM32L152CDISCO, Discovery kit for the STM32 L1 series - with STM32L152RCT6 Microcontroller
Reference Design using part STM32L152RCT6 by STMicroelectronics
Associated Documents
For End Products
- Alarm Control Panel
- Gaming and Toys
- GPS
- HVAC
- Industrial Programmable Logic Controllers (PLCs)
- Motion Motor Control
- Printers
- Scanners
Description
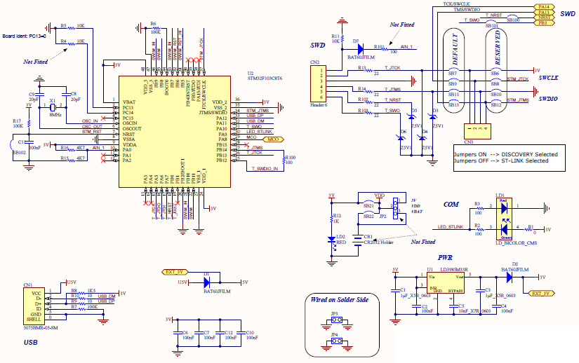
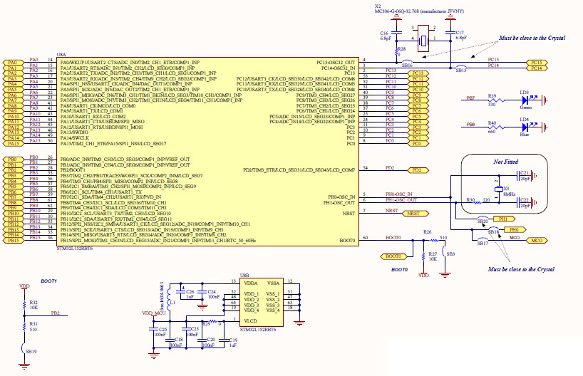
- STM32L152CDISCO, Discovery kit for the STM32 L1 series - with STM32L152RCT6 Microcontroller. The STM32L-DISCOVERY is based on an STM32L152RCT6, 256 Kbytes of Flash memory. They include an ST-LINK/V2 embedded debug tool interface, LCD (24 segments, 4 commons), LEDs, Push-Buttons, a linear touch sensor and four touch keys
Key Features
-
Embedded System TypeMCU
-
Family NameSTM32
-
Core ProcessorARM Cortex-M3
-
PlatformDiscovery Kit
Featured Parts (8)
| Part Number | Manufacturer | Type | Description | |||
|---|---|---|---|---|---|---|
|
|
MAX9938FEUK+T | Analog Devices | Special Purpose Amplifiers | SP Amp Current Sense Amp Single 28V 5-Pin SOT-23 T/R | Buy | |
|
|
STM32F103C8T6 | STMicroelectronics | Microcontrollers - MCUs | MCU 32-bit ARM Cortex M3 RISC 64KB Flash 2.5V/3.3V 48-Pin LQFP Tray | Buy | |
|
|
LD3985M33R | STMicroelectronics | Linear Regulators | LDO Regulator Pos 3.3V 0.55A 5-Pin SOT-23 T/R | Buy | |
|
|
STM32F103C8T6TR | STMicroelectronics | Microcontrollers - MCUs | MCU 32-bit ARM Cortex M3 RISC 64KB Flash 2.5V/3.3V 48-Pin LQFP T/R | Buy | |
|
|
MAX9938FEUK+T | Analog Devices | Special Purpose Amplifiers | SP Amp Current Sense Amp Single 28V 5-Pin SOT-23 T/R | Buy | |
|
|
STM32L152RCT6TR | STMicroelectronics | Microcontrollers - MCUs | MCU 32-bit ARM Cortex M3 RISC 256KB Flash 2.5V/3.3V 64-Pin LQFP T/R | Buy | |
|
|
STM32L152RCT6 | STMicroelectronics | Microcontrollers - MCUs | MCU 32-bit ARM Cortex M3 RISC 256KB Flash 2.5V/3.3V 64-Pin LQFP Tray | Buy | |
|
|
STM32L152RCT6D | STMicroelectronics | Microcontrollers - MCUs | MCU 32-bit ARM Cortex M3 RISC 256KB Flash 2.5V/3.3V 64-Pin LQFP Tray | Buy | |