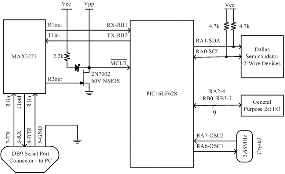
RS-232 Transceiver for Desktops and Servers
Reference Design using part MAX3223 by Analog Devices
For End Products
- Desktop PC
- Desktops and Servers
Description
- Using PC's RS232 Serial Port to Communicate With 2-Wire Devices
Key Features
-
Interface StandardsRS-232
-
FunctionsLine Transmitter/Receiver
Featured Parts (35)
| Part Number | Manufacturer | Type | Description | |||
|---|---|---|---|---|---|---|
|
|
PIC16LF628T-04/SO | Microchip Technology | Microcontrollers - MCUs | MCU 8-bit PIC RISC 3.5KB Flash 2.5V/3.3V/5V 18-Pin SOIC W T/R | Buy | |
|
|
PIC16LF628A-I/SO | Microchip Technology | Microcontrollers - MCUs | MCU 8-bit PIC RISC 3.5KB Flash 2.5V/3.3V/5V 18-Pin SOIC W Tube | Buy | |
|
|
PIC16LF628-04I/P | Microchip Technology | Microcontrollers - MCUs | MCU 8-bit PIC RISC 3.5KB Flash 2.5V/3.3V/5V 18-Pin PDIP Tube | Buy | |
|
|
PIC16LF628AT-I/SS | Microchip Technology | Microcontrollers - MCUs | MCU 8-bit PIC RISC 3.5KB Flash 2.5V/3.3V/5V 20-Pin SSOP T/R | Buy | |
|
|
PIC16LF628-04/SS | Microchip Technology | Microcontrollers - MCUs | MCU 8-bit PIC RISC 3.5KB Flash 2.5V/3.3V/5V 20-Pin SSOP Tube | Buy | |
|
|
PIC16LF628A-I/P | Microchip Technology | Microcontrollers - MCUs | MCU 8-bit PIC RISC 3.5KB Flash 2.5V/3.3V/5V 18-Pin PDIP Tube | Buy | |
|
|
PIC16LF628-04I/SO | Microchip Technology | Microcontrollers - MCUs | MCU 8-bit PIC RISC 3.5KB Flash 2.5V/3.3V/5V 18-Pin SOIC W Tube | Buy | |
|
|
PIC16LF628AT-I/ML | Microchip Technology | Microcontrollers - MCUs | MCU 8-bit PIC RISC 3.5KB Flash 2.5V/3.3V/5V 28-Pin QFN EP T/R | Buy | |
|
|
PIC16LF628T-04I/SS | Microchip Technology | Microcontrollers - MCUs | MCU 8-bit PIC RISC 3.5KB Flash 2.5V/3.3V/5V 20-Pin SSOP T/R | Buy | |
|
|
PIC16LF628-04/SOAWSC | Microchip Technology | Microcontrollers - MCUs | MCU 8-bit PIC RISC 3.5KB Flash 2.5V/3.3V/5V 18-Pin SOIC W Tube | Buy | |
|
|
PIC16LF628AT-I/SO | Microchip Technology | Microcontrollers - MCUs | MCU 8-bit PIC RISC 3.5KB Flash 2.5V/3.3V/5V 18-Pin SOIC W T/R | Buy | |
|
|
PIC16LF628A-I/SS | Microchip Technology | Microcontrollers - MCUs | MCU 8-bit PIC RISC 3.5KB Flash 2.5V/3.3V/5V 20-Pin SSOP Tube | Buy | |