RD-351, Reference Design for 120W, 12V AC to DC Single Output Power Supply for Desktop PC Power Supply
Reference Design using part FAN6204MY by onsemi
For End Products
- Adapter
Description
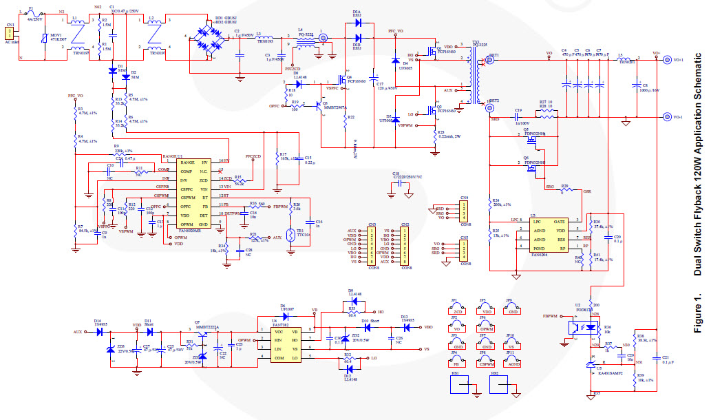
- RD-351, Reference Design for 120W, 12V AC to DC Single Output Power Supply for Desktop PC Power Supply. FAN6920MR dual switch flyback converter, 90 to 264 Vac input and con provide to 12V output
Key Features
-
Conversion TypeAC to DC
-
Input Voltage90 to 264 (AC) V
-
Output Voltage12 V
-
Output Current10 A
-
Output Power120 W
-
Efficiency92.95 %
-
TopologyFlyback
Featured Parts (9)
| Part Number | Manufacturer | Type | Description | |||
|---|---|---|---|---|---|---|
|
|
FOD817B | onsemi | Transistor and Photovoltaic Output Photocouplers | Optocoupler DC-IN 1-CH Transistor DC-OUT 4-Pin PDIP Black Box | Buy | |
|
|
FAN7382MX | onsemi | Gate and Power Drivers | Driver 0.65A 2-OUT High Side/Low Side Half Brdg Non-Inv 8-Pin SOIC N T/R | Buy | |
|
|
FOD817BSD | onsemi | Transistor and Photovoltaic Output Photocouplers | Optocoupler DC-IN 1-CH Transistor DC-OUT 4-Pin PDIP SMD T/R | Buy | |
|
|
FOD817BS | onsemi | Transistor and Photovoltaic Output Photocouplers | Optocoupler DC-IN 1-CH Transistor DC-OUT 4-Pin PDIP SMD Black Box | Buy | |
|
|
FOD817B3S | onsemi | Transistor and Photovoltaic Output Photocouplers | Optocoupler DC-IN 1-CH Transistor DC-OUT 4-Pin PDIP SMD Black Box | Buy | |
|
|
FAN7382M1X | onsemi | Gate and Power Drivers | Driver 0.65A 2-OUT High Side/Low Side Half Brdg Non-Inv 14-Pin SOP T/R | Buy | |
|
|
FOD817B3SD | onsemi | Transistor and Photovoltaic Output Photocouplers | Optocoupler DC-IN 1-CH Transistor DC-OUT 4-Pin PDIP SMD Black T/R | Buy | |
|
|
FOD817B300W | onsemi | Transistor and Photovoltaic Output Photocouplers | Optocoupler DC-IN 1-CH Transistor DC-OUT 4-Pin PDIP Black Box | Buy | |
|
|
FOD817B300 | onsemi | Transistor and Photovoltaic Output Photocouplers | Optocoupler DC-IN 1-CH Transistor DC-OUT 4-Pin PDIP Black Box | Buy | |