PMP7019, Quasi Resonant Flyback Reference Design with 80-440V AC, 12V@0.5A Using UCC28600 up to 91% efficiency

Reference Design using part UCC28600D by Texas Instruments

Manufacturer

Texas Instruments
  • Application Category
    Power Supplies
  • Product Type
    AC to DC Multi-Output Power Supplies

For End Products

  • AC to DC Power Supply

Description

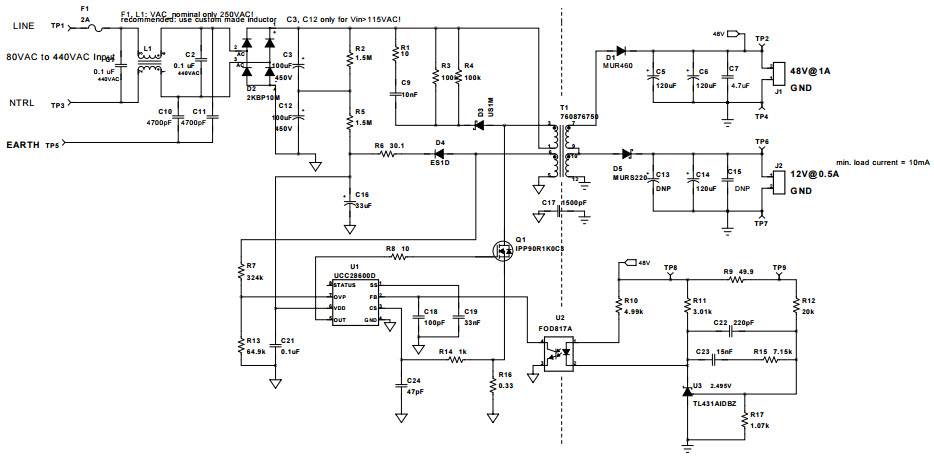
  • PMP7019, Quasi Resonant Flyback Reference Design with 80-440V AC, 12V@0.5A Using UCC28600 up to 91% efficiency. The PMP7019 reference design is a wide-input Quasi Resonant Flyback designed for industrial applications. It uses the UCC28600 controller to an isolated 48V/1A output from an 80Vac to 440Vac input range. The quasi-resonant switching of the UCC28600 allows this design to achieve a maximum load efficiency up to 91%

Key Features

  • Conversion Type
    AC to DC
  • Input Voltage
    80 to 440 (AC) V
  • Output Voltage
    12|48 V
  • Output Current
    0.5@12V|1@48V A
  • Efficiency
    91 %
  • Topology
    Flyback

We've updated our privacy policy. Please take a moment to review these changes. By clicking I Agree to Arrow Electronics Terms Of Use  and have read and understand the Privacy Policy and Cookie Policy.

Our website places cookies on your device to improve your experience and to improve our site. Read more about the cookies we use and how to disable them here. Cookies and tracking technologies may be used for marketing purposes.
By clicking “Accept”, you are consenting to placement of cookies on your device and to our use of tracking technologies. Click “Read More” below for more information and instructions on how to disable cookies and tracking technologies. While acceptance of cookies and tracking technologies is voluntary, disabling them may result in the website not working properly, and certain advertisements may be less relevant to you.
We respect your privacy. Read our privacy policy here