PMP4625, 70W PFC LED Bus Voltage Generator
Reference Design using part UCC28810D by Texas Instruments
For End Products
- LED Lighting
Description
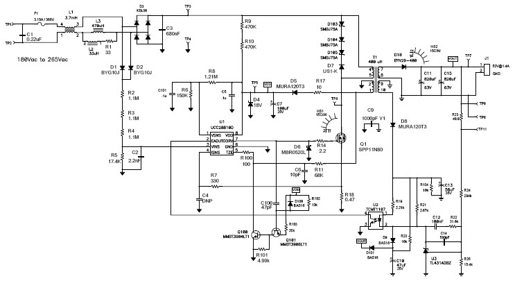
- PMP4625, 70W PFC LED Bus Voltage Generator. PMP4625 is an isolated single-stage PFC flyback. The voltage loop is closed to the secondary side and supplies a constant 50V @ 1.4A bus voltage for LED applications. The input voltage is 180Vac to 265Vac
Key Features
-
Conversion TypeAC to DC
-
Input Voltage180 to 265 (AC) V
-
Output Voltage50 V
-
Output Current1.4 A
-
Output Power70 W
-
TopologyFlyback- PFC
Featured Parts (49)
| Part Number | Manufacturer | Type | Description | |||
|---|---|---|---|---|---|---|
|
|
TL431AQDBZRG4 | Texas Instruments | Voltage References | V-Ref Adjustable 2.495V to 36V 100mA 3-Pin SOT-23 T/R | Buy | |
|
|
TL431AIDCKT | Texas Instruments | Voltage References | V-Ref Adjustable 2.495V to 36V 100mA 6-Pin SC-70 T/R | Buy | |
|
|
TL431ACDBVR | Texas Instruments | Voltage References | V-Ref Adjustable 2.495V to 36V 100mA 5-Pin SOT-23 T/R | Buy | |
|
|
TL431AQDBVRSV | Texas Instruments | Voltage References | V-Ref Adjustable 2.495V to 36V 100mA 5-Pin SOT-23 T/R | Buy | |
|
|
TL431AIDR | Texas Instruments | Voltage References | V-Ref Adjustable 2.495V to 36V 100mA 8-Pin SOIC T/R | Buy | |
|
|
TL431AIDBZTG4 | Texas Instruments | Voltage References | V-Ref Adjustable 2.495V to 36V 100mA 3-Pin SOT-23 T/R | Buy | |
|
|
TL431ACPWR | Texas Instruments | Voltage References | V-Ref Adjustable 2.495V to 36V 100mA 8-Pin TSSOP T/R | Buy | |
|
|
TL431ACLP | Texas Instruments | Voltage References | V-Ref Adjustable 2.495V to 36V 100mA 3-Pin TO-92 Bulk | Buy | |
|
|
TL431AQDCKT | Texas Instruments | Voltage References | V-Ref Adjustable 2.495V to 36V 100mA 6-Pin SC-70 T/R | Buy | |
|
|
TL431AQDBZR | Texas Instruments | Voltage References | V-Ref Adjustable 2.495V to 36V 100mA 3-Pin SOT-23 T/R | Buy | |
|
|
TL431AQDBVT | Texas Instruments | Voltage References | V-Ref Adjustable 2.495V to 36V 100mA 5-Pin SOT-23 T/R | Buy | |
|
|
TL431AILPM | Texas Instruments | Voltage References | V-Ref Adjustable 2.495V to 36V 100mA 3-Pin TO-92 Ammo | Buy | |